The Korean Society Of Automotive Engineers
[ <응 용 논 문> ]
Transactions of the Korean Society of Automotive Engineers - Vol. 34, No. 3, pp.287-296
ISSN: 1225-6382 (Print) 2234-0149 (Online)
Print publication date 01 Mar 2026
Received 28 Aug 2025 Revised 08 Sep 2025 Accepted 19 Sep 2025
DOI: https://doi.org/10.7467/KSAE.2026.34.3.287

시뮬레이션을 활용한 EDR 속도 기반 차체 속도 추정 연구

천정환1) ; 이철기1) ; 이대봉2) ; 백세룡*, 3)
1)아주대학교 교통시스템공학과
2)서울경찰청 교통조사계
3)(유)삼송 SPS팀
Simulation-Based Estimation of Vehicle Body Speed Using EDR Wheel Speed Data
Jeonghwan Cheon1) ; Choulki Lee1) ; Daebong Lee2) ; Seryong Baek*, 3)
1)Department of Transportation Systems Engineering, Ajou University, Gyeonggi 16499, Korea
2)Traffic Accident Investigation Section, Seoul metropolitan police, 31, Sajik-ro 8-gil, Jongno-gu, Seoul 03169, Korea
3)SPS Team, Samsong Industries, Ltd., 201 Songpa-daero, Songpa-gu, Seoul 05854, Korea

Correspondence to: *E-mail: baek-seryong@samsong.co.kr

Copyright Ⓒ 2026 KSAE / 244-01
This is an Open-Access article distributed under the terms of the Creative Commons Attribution Non-Commercial License(http://creativecommons.org/licenses/by-nc/3.0) which permits unrestricted non-commercial use, distribution, and reproduction in any medium provided the original work is properly cited.

Abstract

Accurate vehicle speed estimation is essential for accident reconstruction and liability assessment. Event Data Recorder speed, however, often reflects wheel rotation rather than vehicle body motion, leading to discrepancies. Accordingly, this study analyzed three real-world accidents where EDR-recorded speed differed from actual vehicle dynamics. Using PC-Crash, reconstructions were performed by directly applying EDR data and aligning trajectories with physical evidence, such as video, tire marks, and damage patterns. The results reveal that EDR speed aligns with wheel speed but diverges from body speed, especially in yaw and low-friction conditions. While PC-Crash reproduced cases where wheel speed underestimated body speed, it could not replicate scenarios where wheel speed exceeded body speed, such as wheel lift-off. The findings also highlight that these discrepancies stem from recording methodology rather than error or malfunction. The proposed approach is expected to improve the reliability of accident reconstruction and provide a framework for clarifying EDR data interpretation.

Keywords:

EDR, Accident reconstruction, PC-Crash, Traffic accident analysis, Vehicle speed estimation

키워드:

사기록장치, 사고 재현, 사고재현프로그램, 교통사고 분석, 차량 속도 추정

1. 서 론

EDR(Event data recorder)이란 자동차의 ACU(Air bag control module)에 내장된 일종의 데이터 기록 장치이다. 운행 중 일정 조건의 충돌이나 사고가 발생하면 사고 전후 일정 시간의 운행정보나 충돌정보를 기록, 저장, 추출할 수 있는 장치를 말한다. 우리나라의 자동차관리법 제2조에서는 사고기록장치(EDR)를 ‘자동차의 충돌 등 사고 전후 일정한 시간 동안 자동차의 운행정보를 저장하고 저장된 정보를 확인할 수 있는 장치 또는 기능을 말한다.’라고 정의하고 있다.1)

일반적으로 EDR에는 자동차의 속도, 브레이크 작동상태, 엔진회전수, 가속페달 또는 스로틀밸브 작동상태, 조향핸들각도, 안전벨트 착용상태, 충돌의 치명도 등과 같은 각종 사고 및 운행 정보가 기록된다.2) 2016년도 이후 출시된 차량은 자동차관리법 29조의3에 의거하여 사고기록장치의 장착 여부와 기록정보 공개가 의무화되었다.3) 따라서 EDR 데이터에는 사고분석 위해 필요한 정보가 기록되어 있으며, 많은 연구를 통해 기록된 데이터의 신뢰성이 입증되어 교통사고 재현 및 분석에 활용되고 있다.

국내에서는 EDR을 활용한 사고분석 연구가 다수 수행되어 왔다. Yun 등4)은 자동차의 CAN(Controller Area Network) 통신 데이터를 활용하여 EDR 데이터의 신뢰성 평가를 수행하였다. 그 결과로 EDR 데이터에 기록된 속도가 높은 신뢰성을 보인다는 것을 확인하였다. Park 등5)은 데이터 기록장치와 PC-Crash 시뮬레이션을 활용하여 차량 충돌 실험에서 얻은 EDR 기록의 신뢰성을 평가하였다. 그 결과로 EDR 데이터와 GPS 데이터 간의 속도 편차는 2 km/h 이내로 나타났으며, PC-Crash를 통해 재구성한 주행 및 충돌 상황이 실제 실험과 유사함을 확인하여 교통사고 분석에 있어 EDR 데이터의 활용 가능성을 제시하였다. Baek 등6)은 PC-Crash 시뮬레이션 소프트웨어을 활용하여 EDR 기록의 속도와 휠의 속도를 비교하여 EDR에 기록되는 데이터가 실제 차량의 속도와 다를 수 있다는 것을 확인하고, 시뮬레이션 소프트웨어를 이용한 분석 방법론을 제시하였다. Lim 등7)은 EDR에 기록된 충돌 전 데이터를 입력하여 전복사고의 시뮬레이션을 수행하였으며, 시뮬레이션 결과와 EDR의 충돌 후 전복 각도 데이터를 비교분석하였다. 그 결과로 EDR 데이터와 PC-Crash 시뮬레이션을 결합한 방법이 차량 전복 사고의 원인과 과정을 과학적으로 평가하는 데 유용하다는 결론을 얻었다.

해외 연구에서도 EDR 데이터의 정확성과 한계에 대한 검토가 활발히 이루어졌다. Held 등8)은 EDR이 휠 속도를 기반으로 속도를 기록하기 때문에 종방향 슬립이나 측방향 슬립이 발생하는 경우 기록 속도가 실제 지면 속도와 일치하지 않을 수 있음을 보고하였으며, 특히 급제동이나 차체가 미끄러질 때 기록 속도가 실제보다 낮게 나타나는 경향을 지적하였다. Ruth 등9)은 2010∼2011년식 토요타 캠리 차량을 대상으로 급제동 실험을 수행하여, EDR 기록 속도와 GPS 속도 간의 편차가 발생함을 확인하였고, 이러한 차이가 휠 슬립에서 기인함을 제시하였다.

이상의 선행연구를 종합하면, 국내 연구는 주로 정상 주행 조건에서 EDR 데이터의 신뢰성을 확인하는 데 집중되어 왔으며, 해외 연구는 특수 주행 조건에서 기록 속도의 한계를 실험적으로 입증하였다. 그러나 해외 연구가 제안한 기록 방식의 개선은 이미 판매된 차량에는 적용할 수 없으므로, 현실적으로는 기존 EDR 데이터를 활용하여 실제 차체 속도를 추정할 수 있는 분석 기법을 마련하는 것이 중요한 과제로 남아 있다. EDR에 기록된 속도가 실제 차량의 물리적 움직임과 다르게 나타나는 경우 데이터의 신뢰성에 문제가 발생할 수 있으며, 이러한 이유로 EDR 기록정보는 사고 현장과 차량 등 물리적 증거를 바탕으로 분석되어야 함이 EDR 보고서에도 명시되어 있다. 최근 운전자가 의도하지 않은 가속으로 인한 사고가 빈번하게 보고되고 있다. 이러한 사고는 운전자의 조작 실수에 의한 가능성도 포함하고 있으나 운전자 대다수는 조작 실수에 의한 가속이 아닌 차량의 오작동을 주장하고 있다.10) EDR 데이터를 분석했을 때 기록된 데이터가 실제 차량의 거동과 상이한 경우 이러한 주장에 더욱 힘이 실리게 된다.

본 연구는 EDR 기록과 실제 차량 거동이 상이할 수 있음을 사례 분석을 통해 입증하고, 이러한 상황에 적용 가능한 분석 방법을 제시한다. 이를 통해 EDR 속도 데이터 해석 과정에서 불필요한 논쟁을 줄이고, 실제 차량 성능이나 결함에 기인한 사고분석에 연구 역량을 집중할 수 있을 것으로 기대된다.


2. 이론적 배경

2.1 사고기록장치

사고기록장치에는 EDR, DTG(Digital Tachograph), 영상기록장치가 포함되며, 이들은 각각 차량의 운행 및 사고 데이터를 기록하고 분석하는 데 중요한 역할을 한다.

EDR은 일반적으로 충돌 전 약 5초 동안 차량 속도, 엔진 RPM, 브레이크 상태, 조향핸들 각도 등을 기록하며, 충돌 후 약 250 ms 동안은 종⋅횡방향 가속도와 누적 속도 변화를 포함한 데이터를 제공하여 사고 원인 분석과 법적 증거로 활용된다.11) Table 1은 사고기록장치의 충돌 전 기록 데이터 항목을 나타낸 것이다.12)

Pre-crash data by various devices

사고기록장치 데이터를 이용한 충돌 전 차량의 거동 재현은 종방향, 횡방향 정보를 입력하는 방법으로 수행된다. 종방향 이동은 차량의 속도 직접 적용하거나 가속도로 변환하여 적용하고, 횡방향 이동은 스티어링휠의 각도 또는 좌표 데이터를 기반으로 경로를 입력하여 적용한다. 기록장치에 따라 저장되는 항목이 다르므로 각 장치의 기록 항목을 기준으로 종방향과 횡방향 거동 재현에 필요한 데이터를 선정해야 한다. Table 2는 종방향과 횡방향 거동 재현을 위한 기록장치별 입력 항목을 나타낸 것이다.

Input parameters by accident recorder device

2.2 PC-Crash를 이용한 속도 추정

PC-Crash는 교통사고 분석 및 재구성을 위한 소프트웨어로 사고 원인 분석과 차량 및 도로 안전 개선에 사용된다. 사고 현장에서 수집된 데이터 및 EDR, DTG 등의 사고기록 데이터를 기반으로 사고 상황을 시각적으로 재구성할 수 있다. 다양한 차량 모델과 환경 설정 기능을 통해 실제 상황을 정확히 반영할 수 있으며, 이를 통해 법적 분쟁에서 신뢰할 수 있는 증거 자료로 활용된다.13) PC-Crash를 이용해 차량의 거동을 재현하면 차량의 동적 정보를 얻을 수 있다. Table 3은 PC-Crash 시뮬레이션 후 확인할 수 있는 파라미터를 나타낸 것이다.14)

Output parameters for PC-Crash

Fig. 1은 차량이 요잉하는 상태를 도식화한 것으로 ψ는 차량 차체가 전역좌표계에 대해 회전한 요각을 의미하며, ν는 차량 속도 벡터가 기리키는 실제 주행 경로의 방향을 나타낸다. 또한 δ는 앞바퀴의 직진 기준선에 대해 회전한 조향각을 의미한다. Fig. 1과 같이 차체의 이동 방향과 바퀴의 방향이 일치하지 않는 경우 또는 타이어가 노면에서 떨어졌을 때 차체와 바퀴의 속도 차이가 발생할 수 있다.

Fig. 1

Diagram of a vehicle in a yaw state

EDR 속도 기록 방식은 차량에 따라 차이가 있으며, 일부 차량은 트랜스미션 기반의 속도를 활용하기도 한다. 그러나 ABS가 탑재된 차량에서는 일반적으로 WSS(Wheel Speed Sensor) 신호가 적용되며, 2010년 전후 출시된 모델부터는 네 바퀴의 WSS 값을 평균하여 기록하는 것으로 확인된다. 본 연구에서는 이러한 WSS 기반 속도를 중심으로 검토하였다. Fig. 2는 WSS의 구조를 나타낸 것이다.15)

Fig. 2

Structure of the wheel speed sensor

사고분석에는 WSS의 측정값으로부터 계산된 바퀴의 속도가 아닌 차체의 실제 이동 속도가 필요하다. PC-Crash를 이용해 시뮬레이션을 수행하면 Tire rpms (Revolutions per minute)과 차체의 속도를 각각 확인할 수 있다. 따라서 추출된 Tire rpms에 타이어의 제원을 적용하여 역산하면 EDR에 기록된 속도와 동일한 WSS 기반의 속도와 실제 차체 속도의 차이를 확인할 수 있다.


3. 연구 방법

본 연구에서는 EDR에 기록된 속도 및 조향핸들 각도 만으로 사고를 재현했을 때, 영상자료, 노면 흔적, 시설물 파손 등과 불일치하는 사례를 분석 대상으로 선정하였다. 이후 영상 및 현장 흔적을 기반으로 차량의 실제 궤적을 재구성하였으며, 해당 궤적을 시뮬레이션에 적용하여 재현을 수행하였다. 최종적으로, 시뮬레이션 결과로 출력된 바퀴 속도와 EDR에 기록된 속도를 비교분석하였다.

3.1 분석사례 선정

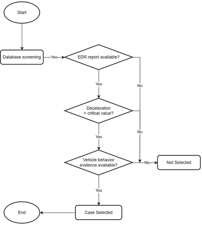
본 연구에서는 EDR 데이터를 이용해 차량의 거동을 재현한 결과를 영상기록이나 노면 흔적과 비교하는 방법으로 연구를 수행하였다. 분석을 위한 사고사례의 선정은 당사에서 보유하고 있는 실제 교통사고 데이터를 Fig. 3의 절차에 따라 진행하였다. 먼저 사고 데이터베이스를 검토하여 EDR 보고서가 포함된 사례를 선별하고, 이어서 임계 감속도를 초과하는 사례를 추출하였다. 마지막으로 영상이나 현장 증거를 통해 차량 거동을 확인할 수 있는 경우를 최종 분석 대상으로 선정하였다.

Fig. 3

Procedure for selecting analysis cases

3.2 차량의 거동 재현

본 연구에서는 두 가지 방식으로 사고를 재현하였다. 첫 번째는 EDR에 기록된 속도를 그대로 입력하여 차량의 거동을 모사한 경우이고, 두 번째는 EDR 속도를 배제하고 노면 흔적과 영상 기록을 활용해 충돌 및 충돌 전 차량 위치를 분석한 뒤 이를 기반으로 차량의 거동을 재현한 경우이다. 교통사고에서 책임 판단은 충돌 직전 각 차량의 속도와 방향에 크게 의존한다. 본 연구의 사례는 첫 번째 충돌이 주 충돌로 작용하였으며, 이후 추가적인 충돌은 발생하지 않았다. 따라서 분석 구간은 첫 번째 충돌 이전으로 한정하여 차량 속도를 추정하였다.

3.3 차체 속도 추정

PC-Crash 소프트웨어의 메뉴에서는 “Tire rpms”라는 용어를 사용하나, 이는 각 바퀴의 각속도를 출력한다. 본 연구에서는 타이어 제원을 식 (1)에 적용하여 차량 속도로 변환하였다. 이후 서술에서는 혼동을 피하기 위해 공식 용어를 사용하였다.

v[km/h]=ωtire2Wtireartire100drim25.421000(1) 

여기서 ωtire 는 PC-Crash의 시뮬레이션 결과에서 출력한 휠의 각속도, Wtire 는 차량 타이어의 폭, artire 는 타이어 편평비, drim 는 림의 지름이다.

차체의 속도를 확인하기 위해 확인된 실제 차량의 이동 궤적을 기반으로 시뮬레이션을 수행하고, 시뮬레이션에서 계산된 휠의 속도와 EDR에 기록된 속도가 일치하는지 확인한다. 이때 차체의 속도를 확인하면 충돌시 실제 속도를 알 수 있다.


4. 결과 및 고찰

본 연구에서는 세부 상황은 다르지만 유사한 특성을 지닌 세 건의 실제 사고 사례를 선정하여 제안한 분석 방법을 적용하였다. 이를 통해 다양한 사례에 대해 일관된 분석이 가능함을 확인하였으며, 제안한 기법의 유효성과 실용성을 입증하였다.

4.1 분석사례 – 1

4.1.1 사고 개요

첫 번째 사례는 세단 차량이 3차로를 주행하던 중 요잉 현상을 일으켜 반대편 차로로 진입하면서, 맞은편에서 주행하던 SUV 차량의 전면과 세단 차량의 조수석 측면이 충돌한 사고이다. 사고 상황은 블랙박스 영상과 노면에 남은 타이어 흔적을 통해 재구성하였다. Table 4는 사고 차량의 정보와 도로 제한속도, 노면 상태를 나타낸 것이다.

Road conditions and vehicle data (Case-1)

Fig. 4는 시뮬레이션 소프트웨어로 재현한 두 차량의 충돌 자세와 사고 후 실제 차량의 파손 상태를 함께 보여준다.

Fig. 4

Simulated crash configuration and actual vehicle damage images (Case-1)

4.1.2 EDR 기록 데이터

Table 5는 사고 차량의 EDR 기록 가운데 사고 재현에 필요한 핵심 항목만을 발췌하여 정리한 것이다.

Selected EDR parameters for simulation (Case-1)

제시된 항목에는 속도, 조향핸들 각도, 그리고 ESC 작동 상태가 포함되어 있으며, 이를 통해 사고 전후 차량의 거동을 분석하였다. 기록에 따르면 충돌 2.5초 전 ESC가 작동하기 시작하였고, 충돌 1.5초 전에는 임계 감속도를 초과하는 급감속이 발생한 것으로 확인된다.

4.1.3 EDR 데이터 기반 재현 결과

일반적으로 사고 재현에서는 EDR에 기록된 속도와 조향 데이터를 그대로 적용한다. 본 연구에서도 EDR 기록값을 입력하여 PC-Crash 시뮬레이션을 수행하였다.

재현된 차량은 실제 사고와 동일한 방향으로 이동하였으며, 전반적인 거동 패턴 또한 실제 영상 및 노면 흔적에서 확인된 궤적과 일치하는 경향을 보였다. 그러나 충돌 지점에 도달하지 못하고 약 15.31 m 이전 지점에서 멈추는 것으로 나타났다. Fig. 5는 실제 사고로부터 확인된 궤적과, EDR 데이터를 그대로 적용하여 재현된 차량의 궤적을 비교한 것이다.

Fig. 5

Unmodified simulation based solely on EDR data (Case-1)

이 결과는 EDR 속도와 조향 데이터를 그대로 적용한 시뮬레이션이 차량의 주행 방향과 궤적은 어느 정도 재현할 수 있으나, 실제 충돌 위치까지의 거리를 정확히 설명하기에는 한계가 있음을 보여준다. 따라서 보다 정밀한 재현을 위해서는 노면 흔적과 영상 자료를 함께 반영한 추가적인 분석이 필요하다.

4.1.4 차량 궤적 기반 분석 결과

EDR 데이터에서 ESC가 작동하기 시작하는 시점 이후 구간은 기록된 속도를 그대로 적용하지 않고, 실제 사고 영상과 노면 흔적을 통해 확인된 차량 궤적을 기준으로 시뮬레이션을 수행하였다. 시뮬레이션은 실제 궤적과 일치하도록 반복 해석을 통해 보정하였으며, 그 결과 차량의 진행 방향과 충돌 지점이 실제 사고와 높은 일치도를 보였다. Fig. 6은 반복 해석을 통해 실제 궤적과 일치하도록 보정한 시뮬레이션 결과를 나타낸 것이다. 이를 통해 단순히 EDR 속도와 조향 데이터를 그대로 적용하는 방식보다, 영상 자료와 노면 흔적을 활용한 궤적 기반 보정이 실제 사고 상황을 보다 정밀하게 반영할 수 있음을 확인하였다.

Fig. 6

Simulation based on tire marks and physical evidence, excluding EDR input (Case-1)

4.1.5 차체 속도 추정

Fig. 7은 EDR 기록 속도, PCC 바퀴 속도, PCC 차체 속도를 비교한 그래프이다. 속도 비교 결과, PCC 차체 속도와 EDR 기록 속도 간의 차이가 충돌 직전 구간에서 점차 커지는 경향을 보였다. 반면 PCC 바퀴 속도는 대부분의 구간에서 EDR 기록 속도와 매우 유사하게 나타났으며, 이는 EDR 속도가 차체 중심 속도가 아니라 바퀴 회전 속도를 기반으로 산출된 값임을 뚜렷하게 보여준다. 특히 차량이 요잉을 시작한 이후 구간에서, PCC 차체 속도는 영상 자료와 노면 흔적을 반영한 실제 주행 속도를 합리적으로 추정하는 결과를 제시하였다.

Fig. 7

Speed comparison – EDR, wheels, body (Case-1)

4.2 분석사례 – 2

4.2.1 사고 개요

두 번째 사례는 SUV 차량이 빗길에서 주행 중 제어력을 상실하여 도로변으로 미끄러졌으며, 노외로 진출하는 과정에서 도로변에 설치된 석재 표지석과 충돌한 사고이다. 충돌 부위는 차량 운전석 측 B-필러로 확인되었다.

Table 6은 사고 차량의 제원과 도로 조건을 정리한 것이다. 사고 현장은 비가 내린 상태의 오르막길로, 빗물이 흘러내리며 노면이 매우 미끄러운 구조였다. 이에 따라 시뮬레이션에서는 노면 마찰계수를 0.4로 설정하였다. Fig. 8은 시뮬레이션으로 재현된 충돌 자세와 함께 실제 차량의 파손 상태를 나타낸 사진이다.

Road conditions and vehicle data (Case-2)

Fig. 8

Simulated crash configuration and actual vehicle damage images (Case-2)

사고와 유사한 조건에서 수행되는 사이드 폴 테스트의 표준 충돌 속도는 32 ± 0.5 km/h로 규정되어 있다. 한 국교통안전공단 자동차안전연구원에서 동일 차종을 대상으로 실시한 시험 결과와 비교하면, EDR에 기록된 22 km/h는 본 사고 차량에서 관측된 변형 양상과 일치하지 않는다. 표지석은 강체에 가까워 사이드 폴과 유사한 충돌 조건을 제공하지만, 실제 사고에서는 시험 결과와 비교해 훨씬 더 큰 변형이 발생하였다. 이는 기록된 속도보다 실제 충돌 속도가 더 높았을 가능성을 시사한다.16)

4.2.2 EDR 기록 데이터

Table 7은 사고 차량의 EDR 기록을 요약한 것으로, 사고 재현에 필요한 속도와 조향핸들 각도, ESC 작동 상태를 포함하고 있다. 기록에 따르면 충돌 약 2.0초 전에 ESC가 개입하였으며, 같은 시점에 임계 감속도를 초과하는 감속이 발생하였다. 이 데이터를 기반으로 사고 재현 시뮬레이션을 수행하고, 현장에서 수집된 자료와 비교 분석을 실시하였다.

Selected EDR parameters for simulation (Case-2)

4.2.3 EDR 데이터 기반 재현

EDR 속도와 조향핸들 각도를 그대로 적용한 재현 결과, 차량은 좌측 중앙분리대를 넘어 반대편 차로로 진입하는 것으로 나타났다. 그러나 실제 조사에서는 중앙분리대에 파손 흔적이 전혀 없었고, 차량은 우측으로 이탈하여 도로변에 설치된 표지석과 충돌한 것으로 확인되었다.

4.2.4 차량 궤적 기반 분석 결과

EDR 데이터에 따르면 차량은 충돌 약 2초 전부터 미끄러지기 시작한 것으로 판단된다. 이에 따라 실제 사고에서 나타난 궤적과 충돌 지점을 재현하기 위해, 노면 마찰 계수를 단계적으로 조정하며 반복적인 시뮬레이션을 수행하였다. 최종적으로 Fig. 10과 같은 결과를 얻었다.

Fig. 9

Unmodified simulation based solely on EDR data (Case-2)

Fig. 10

Simulation based on tire marks and physical evidence, excluding EDR input (Case-2)

4.2.5 차체 속도 추정

Fig. 11은 충돌 지점을 기준으로 시뮬레이션을 수행하여 속도를 비교한 그래프이다. EDR에 기록된 속도와 시뮬레이션으로 확인된 휠 속도는 전반적으로 유사한 경향을 보였으며, 이때 차량의 차체 속도는 약 67 km/h로 추정되었다.

Fig. 11

Speed comparison – EDR, wheels, body (Case-2)

4.3 분석사례 – 3

4.3.1 사고 개요

세 번째 사례는 세단 차량이 1차로와 2차로를 오가며 주행하다가 빗길에 미끄러져 반대편 차로를 침범한 사고이다. 이 과정에서 마주 오던 RV 차량의 전면부가 세단 차량의 보조석 측면을 충격하였다. 충돌 지점은 노면 흔적으로 특정하였으며, 블랙박스 영상 분석을 통해 사고 전 주행 경로를 확인하였다.

Table 8은 사고 차량의 제원과 노면 상태를 정리한 것이며, Fig. 12는 시뮬레이션 소프트웨어로 재현된 두 차량의 충돌 자세와 실제 파손 상태를 나타낸다.

Road conditions and vehicle data (Case-3)

Fig. 12

Simulated crash configuration and actual vehicle damage images (Case-3)

4.3.2 EDR 기록 데이터

Table 9는 사고 차량의 EDR 기록을 정리한 것으로, 사고 재현에 필요한 속도와 ABS 작동 상태, 조향핸들 각도 데이터를 포함한다.

Selected EDR parameters for simulation (Case-3)

다만, 본 차량은 조향핸들 각도 항목이 Not Supported로 표기되어 있으며 실제 값은 제공되지 않는다. 기록에 따르면 충돌 2.5초 전 ABS가 작동하기 시작했으며, 1.0초 전 구간에서는 임계 감속도를 초과하는 감속이 발생하였다. 이러한 EDR 데이터를 기반으로 사고 재현을 수행하였다.

4.3.3 EDR 데이터 기반 재현

사고 차량은 EDR은 조향 핸들 각도 데이터를 지원하지 않아 영상 자료와 노면 흔적을 기반으로 분석하여 주행 경로를 입력하였다. PC-Crash는 차량 경로를 입력하면 0.1초 후 예측 지점을 토대로 바퀴의 조향핸들 각도를 계산하는 조향 모델을 제공한다. 본 연구에서는 Fuzzy 모델을 활용하여 시뮬레이션을 수행하였다.

Fig. 13은 실제 사고에서 분석된 차량의 궤적과 EDR 데이터를 기반으로 재현한 결과를 비교한 것이다. 실제 사고에서는 차량이 반시계 방향으로 회전하며 반대편 1차로에서 충돌이 발생하였으나, EDR 기반 재현 결과에서는 차량이 시계 방향으로 회전하면서 이동하여 중앙선 부근의 화단과 충격흡수대를 통과하는 것으로 나타났다. 그러나 실제 조사에서는 해당 시설물에 충돌 흔적이 발견되지 않아, EDR 기반 재현 결과와 실제 사고 간에 뚜렷한 불일치가 확인되었다.

Fig. 13

Unmodified simulation based solely on EDR data (Case-3)

4.3.4 차량 궤적 기반 분석 결과

EDR 데이터만으로 재현한 결과와 실제 사고 현장에서 확인된 궤적 사이에는 뚜렷한 차이가 있었다. 따라서 EDR에 기록된 속도는 참고하지 않고, 영상 및 노면 흔적을 기반으로 차량의 실제 주행 궤적을 분석하여 시뮬레이션 입력값으로 적용하였다.

PC-Crash를 활용한 반복 해석을 통해 실제 차량의 이동 궤적과 일치하도록 조정한 결과, Fig. 14와 같은 주행 경로를 얻을 수 있었다. 이 궤적 기반 분석은 차량이 반시계 방향으로 회전하며 충돌 지점에 도달하는 실제 사고 상황을 정확히 반영하였으며, 현장 조사 결과와도 일치하는 것으로 확인되었다.

Fig. 14

Simulation based on tire marks and physical evidence, excluding EDR input (Case-3)

4.3.5 차체 속도 추정

Fig. 15는 충돌 전 구간에서 EDR 기록 속도, 시뮬레이션으로 산출된 휠 속도, 그리고 차체 속도를 비교한 그래프이다. 충돌 전 1.5초까지는 세 값이 유사하게 나타났으나, 이후부터는 EDR 속도와 휠 속도가 급격히 하락하여 약 34 km/h까지 감소하였다. 반면 차체 속도는 충돌 1.5초 이전의 감속 경향과 유사한 기울기를 유지하며 최종적으로 약 90 km/h로 추정되었다.

Fig. 15

Speed comparison – EDR, wheels, body (Case-3)


5. 결 론

본 연구에서는 EDR에 기록된 속도와 실제 차량의 거동 사이에 차이가 나타난 사례를 선정하고, 시뮬레이션을 활용하여 차체 속도를 추정하는 새로운 분석 기법을 제안하였다. 총 세 건의 실제 사고 사례에 본 기법을 적용하여 검증을 수행하였으며, 그 결과는 다음과 같이 요약된다.

  • 1) PC-Crash 분석을 통해 EDR에 기록된 속도가 실제 차체 중심 속도가 아닌 바퀴 회전 속도를 기반으로 산출된 값임을 확인하였다. 이는 기록 방식의 특성으로 인한 차이일 뿐, 차량 결함이나 센서 오류와는 무관함을 명확히 하였다.
  • 2) EDR 기록만으로는 실제 충돌 지점이나 차량 궤적을 정확히 설명할 수 없음을 사례를 통해 확인하였다. 따라서 영상 자료와 노면 흔적을 활용한 궤적 기반 시뮬레이션을 병행해야만 실제 사고 상황과 부합하는 해석이 가능함을 입증하였다.
  • 3) 반복 시뮬레이션을 통해 사고 상황과 일치하는 차량 거동을 재현하고, 실제 주행 속도를 합리적으로 추정할 수 있었다. 이를 통해 제안된 분석 기법이 사고 원인 규명과 책임 판단 과정에서 실질적인 도구로 활용될 수 있음을 검증하였다.

본 연구는 교통사고 발생 후 수집된 영상 자료, 파손 상태, 노면 흔적 등 간접 정보를 활용하여 차량 속도를 역산적으로 추정하였다. 다만 실제 사고 당시의 정확한 속도값은 직접적으로 확인할 수 없으므로, 본 결과는 물리적 증거에 기반한 추정치에 불과하다. 따라서 시뮬레이션 기반 분석의 정확도를 높이기 위해서는 실제 속도를 기준으로 한 추가 검증 시험이 필요하다.

본 연구에서는 바퀴와 노면 사이의 마찰 저항으로 인해 실제 차량 속도보다 바퀴 속도가 낮게 기록되는 상황은 재현이 가능함을 확인하였다. 그러나 바퀴가 노면에서 이탈하여 공중에서 헛도는 경우처럼 실제 차량 속도보다 바퀴 속도가 높게 기록되는 상황은 사용된 PC-Crash의 한계로 인해 재현할 수 없는 것으로 확인된다. 따라서 EDR 기록과 실제 차량 거동 간의 차이를 명확히 설명하기 위해서는, 실제 속도보다 높게 기록되는 유형의 사고까지 분석할 수 있는 보완적 기능의 개발이 필요할 것으로 판단된다.

Acknowledgments

본 연구는 2026년도 경찰청의 재원으로 과학치안진흥센터 및 자율주행기술개발혁신사업단의 지원을 받아 수행하였습니다(RS-2023-00260576 자율주행자동차 교통사고 조사⋅분석 기술 개발을 위한 교통사고 재현S/W 개발).

References

  • Motor Vehicle Management Act, Ministry of Government Legislation, https://elaw.klri.re.kr/kor_service/lawView.do?hseq=64591&lang=KOR, , 2025.
  • D. K. Yun, Theory and Practice of Automotive Event Data Recorders, Golden-Bell, Seoul, pp.8-12, 2017.
  • S. H. Lim and J. W. Park, “Case Study of EDR Analysis Using PC-Crash and PDOF,” Transactions of KSAE, Vol.29, No.5, pp.427-436, 2021. [https://doi.org/10.7467/KSAE.2021.29.5.427]
  • D. K. Yun, H. T. Lee, I. W. Nam, Y. H. Kim, J. G. Yun and S. Y. Hur, “Reliability Evaluation of EDR Data Using Vehicle CAN Data,” KSAE Annual Conference Proceedings, pp.1212-1213, 2018.
  • J. C. Park, J. H. Kim, W. T. Oh, J. H. Choi and J. J. Park, “Reliability Evaluation of EDR Data Using PC-Crash and Vbox,” Transactions of KSAE, Vol.25, No.3, pp.317-325, 2017. [https://doi.org/10.7467/KSAE.2017.25.3.317]
  • S. R. Baek, J. H. Cheon, Y. S. Choi, S. H. Kim and C. H. Kim, “A Case Study of Speed Analysis Recorded in EDR Using PC-Crash,” KSAE Annual Conference Proceedings, p.1353, 2022.
  • S. H. Lim, W. T. Oh, J. H. Choi and J. C. Park, “Analysis of Vehicle Rollover Accident Simulation Using EDR and PC-Crash,” Transactions of KSAE, Vol.28, No.4, pp.255-263, 2020. [https://doi.org/10.7467/KSAE.2020.28.4.255]
  • J. S. Held, S. S. George, J. S. Gabauer and C. A. Woolley, “Accuracy of EDR Data under Vehicle Dynamic Maneuvers,” SAE 2016-01-1497, 2016.
  • M. R. Ruth, W. D. Bartlett and J. Daily, “Accuracy of Event Data in the 2010 and 2011 Toyota Camry during Steady-State and Braking Conditions,” SAE 2012-01-0999, 2012. [https://doi.org/10.4271/2012-01-0999]
  • J. J. Park, S. S. Cho and Y. J. Kim, “Analysis of EDR Powertrain Data in Suspicious Sudden Unintended Acceleration Accidents,” Transactions of KSAE, Vol.32, No.8, pp.667-674, 2024. [https://doi.org/10.7467/KSAE.2024.32.8.667]
  • R. Fay, R. Robinette, D. Deering and J. Scott, “Using Event Data Recorders in Collision Reconstruction,” SAE 2002-01-0535, 2002. [https://doi.org/10.4271/2002-01-0535]
  • S. B. Yu, Core Technologies R&D and Standardization Trends for Autonomous Driving, Korea Standards Association Media, Seoul, pp.60-67, 2021.
  • H. K. Ki, S. Baek, T. H. Yoo, J. K. Lee, J. I. Ryu and C. H. Kim, “A Study on the Efficiency and Error Analysis of Field Measurement Methods for Traffic Accident Reconstruction,” Transactions of KSAE, Vol.16, No.4, pp.36-44, 2024.
  • PC-Crash Operating and Technical Manual Version 15.0, MEA Forensic, Dr. Steffan Datentechnik, Linz, Austria, pp.5-9, 2024.
  • Structure and Principle of ABS Sensors, APEC Automotive Company, https://apecautomotive.co.uk/techmate-guides/abs-sensors/, , 2024.
  • KNCAP Test and Assessment Protocol TP-CS-4, Korea Transportation Safety Authority – Korea Automobile Testing & Research Institute, https://www.kncap.org/, , 2025.

Fig. 1

Fig. 1
Diagram of a vehicle in a yaw state

Fig. 2

Fig. 2
Structure of the wheel speed sensor

Fig. 3

Fig. 3
Procedure for selecting analysis cases

Fig. 4

Fig. 4
Simulated crash configuration and actual vehicle damage images (Case-1)

Fig. 5

Fig. 5
Unmodified simulation based solely on EDR data (Case-1)

Fig. 6

Fig. 6
Simulation based on tire marks and physical evidence, excluding EDR input (Case-1)

Fig. 7

Fig. 7
Speed comparison – EDR, wheels, body (Case-1)

Fig. 8

Fig. 8
Simulated crash configuration and actual vehicle damage images (Case-2)

Fig. 9

Fig. 9
Unmodified simulation based solely on EDR data (Case-2)

Fig. 10

Fig. 10
Simulation based on tire marks and physical evidence, excluding EDR input (Case-2)

Fig. 11

Fig. 11
Speed comparison – EDR, wheels, body (Case-2)

Fig. 12

Fig. 12
Simulated crash configuration and actual vehicle damage images (Case-3)

Fig. 13

Fig. 13
Unmodified simulation based solely on EDR data (Case-3)

Fig. 14

Fig. 14
Simulation based on tire marks and physical evidence, excluding EDR input (Case-3)

Fig. 15

Fig. 15
Speed comparison – EDR, wheels, body (Case-3)

Table 1

Pre-crash data by various devices

Item DTG EDR Video Recording Device
Required data field Speed, Acceleration, Accumulated distance (km), Driving time, Stopping time, Engine RPM, Vehicle position, Brake Delta-V (X, Y), Vehicle speed, Throttle position, Brake, Seat belt (driver’s seat) Front camera, Acceleration (X, Y), Accident record time, Device ID, GNSS information
Target vehicles Commercial vehicles All vehicles All vehicles
Domestic standard KS R 5072 (2002), Traffic Safety Law Article 55 KS R 5076 (2007) KS R 5078 (2011)
International/Organizational standard ISO 16844 IEEE 1616 IEC 63005

Table 2

Input parameters by accident recorder device

Device Longitudinal Lateral
EDR Speed (Acceleration) Steering angle
DTG Speed Coordinates (GPS)
Acceleration Coordinates (GPS)
Coordinates (GPS)
Video recording device Video analysis data (Average Speed, Position)
No device installed Road marks, Vehicle damage

Table 3

Output parameters for PC-Crash

Category Parameters
Speed and distance Velocity, Distance-Time, Distance-Time-Velocity
Direction and orientation Heading, Course, Sideslip angle, Yaw angular velocity, Steering angle, Roll angle, Roll angular velocity, Pitch angle, Pitch angular velocity
Forces and dynamics Brake factors, Coefficient of friction, Tire normal forces, Tire lateral forces, Tire brake forces, Acceleration, Tire overall slip, Tire rpms, Trailer hitch force
Safety and impact analysis Line of sight, EES (Energy Equivalent Speed), Energy, Active safety

Table 4

Road conditions and vehicle data (Case-1)

Category Subject Opponent
Make / Model Hyundai / Grandeur Hyundai / Santa Fe
Speed source EDR recorded -
Available evidence Dash cam, EDR, Damage images Damage images
Speed limit 60 km/h
Road condition Dry (μ: 0.8)

Table 5

Selected EDR parameters for simulation (Case-1)

Time (Sec.) Speed (km/h) ESC activation Steering angle (Degree)
* Exceeding critical deceleration
-5.0 138 ESC not activated -5
-4.5 139 ESC not activated -15
-4.0 141 ESC not activated 0
-3.5 142 ESC not activated 0
-3.0 144 ESC not activated -25
-2.5 145 ESC activated 110
-2.0 139 ESC activated 0
-1.5 123* ESC activated -50
-1.0 102* ESC activated -175
-0.5 82* ESC activated -250
0.0 65* ESC activated -250

Table 6

Road conditions and vehicle data (Case-2)

Category Subject Opponent
Make / Model Hyundai / Tucson -
Speed source EDR recorded -
Available evidence Dash cam, EDR, damage images Damage images
Limit speed 60 km/h
Road condition Very wet (μ: 0.4)

Table 7

Selected EDR parameters for simulation (Case-2)

Time (Sec.) Speed (km/h) ESC activation Steering angle (degree)
* Exceeding critical deceleration
-5.0 125 ESC not activated -5
-4.5 125 ESC not activated -10
-4.0 125 ESC not activated -10
-3.5 124 ESC not activated -10
-3.0 120 ESC not activated 5
-2.5 114 ESC not activated 85
-2.0 91* ESC activated 135
-1.5 74* ESC activated 140
-1.0 50* ESC activated 130
-0.5 25* ESC activated 115
0.0 22 ESC activated 110

Table 8

Road conditions and vehicle data (Case-3)

Category Subject Opponent
Make / Model KIA / K7 KIA / Carnival
Speed source EDR recorded EDR recorded
Available evidence Dash cam, EDR, Damage images Dash cam, EDR, Damage images
Limit speed 50 km/h
Road condition Wet (μ: 0.5)

Table 9

Selected EDR parameters for simulation (Case-3)

Time (Sec.) Speed (km/h) ABS activation Steering angle (degree)
* Exceeding critical deceleration
-5.0 151 OFF Not supported
-4.5 148 OFF Not supported
-4.0 143 OFF Not supported
-3.5 136 OFF Not supported
-3.0 130 OFF Not supported
-2.5 124 ON Not supported
-2.0 121 ON Not supported
-1.5 110 ON Not supported
-1.0 94* ON Not supported
-0.5 67* ON Not supported
0.0 34* ON Not supported