
감성공학 기반 콘셉트카 차체 조형 평가 프레임워크
Copyright Ⓒ 2026 KSAE / 245-05
This is an Open-Access article distributed under the terms of the Creative Commons Attribution Non-Commercial License(http://creativecommons.org/licenses/by-nc/3.0) which permits unrestricted non-commercial use, distribution, and reproduction in any medium provided the original work is properly cited.
Abstract
This study develops a user-centered, traceable evaluation framework for concept-car body styling within the Kansei Engineering paradigm. A 12-dimension semantic space was built by using Semantic Differential scales, and 127 valid questionnaires were analyzed. Objective weights were derived via information entropy, and expert judgments were extracted via AHP. Then, the two were fused into composite weights to assess four styling archetypes. Results indicate that “Original-Imitative” (C2), “Light-Heavy” (C6), and “Intelligent-Traditional” (C12) dominate overall impressions. Comprehensive scores rank Alternative 4 > 1 > 3 > 2, with a very small gap between the latter two. The framework closes the loop from user perception to design guidance after mapping heavy-weight dimensions to actionable geometric cues (such as proportion, character lines, and surface continuity). It is reproducible under fixed stimuli and survey settings, and serves as a deciding factor in early concept screening and refinement.
Keywords:
Kansei engineering, Concept-car body styling evaluation, Semantic differential, Entropy-AHP composite weighting, Intelligent impression, Design decision support키워드:
감성공학, 콘셉트카 차체 조형 평가, 의미분화법, 엔트로피-AHP 조합 가중치, 지능적 인상, 설계 의사결정 지원1. 서 론
1.1 연구 배경 및 필요성
신에너지차 기술의 확산과 차량의 지능화 및 네트워크화는 자동차가 단순한 운송 수단을 넘어 제품, 서비스, 그리고 상징적 의미가 통합된 복합적 산물로 진화하는 흐름을 촉진하고 있다. 이와 같은 변화 속에서 외형 디자인은 더 이상 기능적 구조를 감싸는 보조적 역할에 머무르지 않으며, 브랜드의 정체성을 시각적으로 구현하고, 기술적 특성과 사용자 감성 간의 접점을 형성하는 핵심 매개체로 부각되고 있다. 특히 콘셉트카는 미래 기술 및 디자인 방향성을 실험하는 플랫폼으로 기능하며, 그 조형 언어는 이후 양산 모델의 설계 전략과 소비자 기대에 결정적인 영향을 미친다.
그러나 현재의 초기 디자인 개발 과정은 여전히 디자이너 개인의 주관적 경험과 직관적 판단에 의존하는 경향이 강하며, 사용자 지각에 기반한 정량적이고 반복 가능한 평가 체계가 미비하다. 이러한 한계는 사용자가 인지하는 형태, 비례, 자세, 표면 처리 등의 감성적 반응을 구조화하기 어렵게 만들고, 나아가 해당 반응을 설계 대안 간의 비교와 최적화에 활용할 수 있는 정량적 기준으로 전환하는 데에도 제약을 초래한다. 이처럼 정교한 평가 체계의 부재는 실제 소비자의 심미적 요구와 디자인 결과물 간의 불일치를 야기할 가능성이 높으며, 궁극적으로는 제품 수용성과 브랜드 일관성 유지에 부정적인 영향을 미칠 수 있다.
감성공학(Kansei engineering)은 사용자의 감정적 반응을 제품 설계의 구체적 요소로 전환하는 체계적 접근을 제공해 왔다. 그러나 이를 완성차 차체 디자인의 전반적인 수준에 적용할 때는 다음과 같은 두 가지 제약이 존재한다. 첫째, 기존 연구들은 주로 차량의 특정 부위(예: 전면부 구성요소)에 초점을 맞추거나, 감성 반응에 대한 단일 가중치 기반 해석에 의존하는 경향이 있으며, 이에 따라 사용자 기반의 객관적 정보(예: 엔트로피 기반 가중치)와 전문가의 주관적 평가를 통합적으로 반영할 수 있는 다중 가중치 조합형 평가 프레임워크는 아직 충분히 구축되지 않은 실정이다. 둘째, 감성 의미 공간의 구성과 지표 도출이 대부분 정성적 기술에 머무르고 있으며, 이를 바탕으로 설계 대안을 수치화하고 순위화하며, 다시금 설계 전략으로 환류하는 구조화된 폐루프 시스템은 미비하다.1)
최근 생성형 인공지능(AIGC)을 포함한 디지털 설계 도구의 활용이 산업디자인 영역으로 확장되고 있는 흐름 속에서, 사용자 지각 기반의 명료한 지표 설계, 가중치 해석의 투명성, 결과 도출 과정의 추적 가능성을 모두 충족하는 차체 조형 평가 모델을 확립하는 것은 설계 초기 단계에서의 대안 선별에 객관적 기준을 제공할 뿐만 아니라, 향후 지능형 설계 시스템과의 통합을 위한 표준화된 인터페이스로 기능할 수 있다.
상기에서 제시된 현실적 요구와 방법론적 결손을 바탕으로, 본 연구는 감성공학을 이론적 토대로 삼아 콘셉트카 차체 조형을 중심으로 한 사용자 기반의 정량적 평가 체계 구축을 목표로 한다. 이를 위해, 감성 의미 차원의 대표적인 양극 지표를 선별하여 다차원 의미 공간을 구성하고, 일반 사용자로부터 수집한 설문 데이터와 전문가의 정성 평가를 통합적으로 활용한다. 평가 지표의 중요도는 객관적 엔트로피 기반 가중치, 전문가 판단에 의한 주관적 가중치, 그리고 이 둘의 조합 가중치를 연계하여 산출된다. 이후, 복수의 설계 대안을 종합적으로 평가하고 상대적 우선순위를 도출한 뒤, 최종적으로 실질적 설계 반영이 가능한 함의를 도출⋅정제한다.
본 연구는 이론적 측면에서 감성공학의 적용 범위를 완성차 차체 디자인으로 확장함으로써 기존 연구의 한계를 보완하였으며, 실무적으로는 콘셉트카 조형 설계 과정에서 반복 적용 가능한 정량 평가 도구와 실증 기반의 의사결정 지원 체계를 제시함으로써 높은 활용 가능성을 입증하였다.
1.2 연구 목적 및 내용
본 연구는 감성공학 이론틀 하에서 콘셉트카 차체 외관 조형을 대상으로, 사용자 관점을 반영하면서 정량화 가능하고 결과 추적이 가능한 평가 체계의 수립을 목표로 한다. 핵심적으로는, 비례감, 캐릭터 라인, 곡면 간의 관계성과 같은 주요 외관 요소에 대해 사용자가 지각하는 감성 반응을 정밀하게 기술하고, 이와 같은 추상적 인식을 구조화된 평가 차원 및 실행 가능한 지표 체계로 체계화하는 데 중점을 둔다. 이러한 기반 위에서, 비교와 해석이 가능한 가중치 설계와 종합 평가 결과를 도출함으로써, 개념 설계 단계에서의 대안 선별 및 설계 의사결정을 실증적으로 지원하고자 한다.
이러한 목적을 달성하기 위해 본 연구는 다음 세 가지 주요 연구 문제를 중심으로 접근한다. 첫째, 콘셉트카 차체 조형에 대한 사용자의 주요 감성 차원은 어떠한 방식으로 도출되고, 이들 간의 관계 구조는 어떻게 체계적으로 조직될 수 있는가. 둘째, 사용자 기반의 경험 자료와 전문가의 판단이라는 이중적 제약 조건 하에서, 정량적 가중치 체계를 어떻게 설정하고 그 해석 및 검증 가능성을 확보할 것인가. 셋째, 상기 요소들을 바탕으로 복수의 설계 대안을 어떻게 비교⋅분석하며, 실질적으로 적용 가능한 조형 개선 단서를 어떤 방식으로 도출할 수 있는가. 관련된 기술적 절차와 세부 계산 방식은 제3장에서 구체적으로 서술한다.
1.3 연구 범위 및 방법
본 연구는 콘셉트카의 외장 디자인 중에서도 차체 형상의 본질적 요소에 국한하여, 사용자의 감성 인식을 분석하는 데 목적을 둔다. 색상, 재질, 조명, 인테리어와 같은 비형태적 속성은 분석 대상에서 제외하며, 비례 구조, 주요 형상선(예: 벨트라인 및 스커트라인), 곡면의 연속성과 긴장감 등 기하적 속성에 집중한다. 이러한 범위의 설정은 외생적 영향을 통제함으로써 형태(形)⋅자세(勢)⋅면(面)에 대한 사용자의 직관적 반응을 보다 명확히 파악하고자 하는 의도에서 비롯되었다.
연구 절차는 우선 자동차 외관 조형에 감성공학이 적용된 선행 문헌을 체계적으로 고찰하여 이론적 틀을 정립한 후, 전문가 심층 인터뷰를 병행하여 평가 항목과 양극적 의미 어휘쌍(C1-C12)의 초기 목록을 확정하였다. 어휘쌍의 의미적 해석에 있어 응답자 간 일관성을 확보하기 위한 사전 안내도 병행하였다.
이후 사용자 감성 평가에는 의미분화법(Semantic differential)과 5점 척도로 구성된 Likert식 설문지를 활용하였으며,2,3) 수집된 데이터는 측정 도구의 신뢰성과 구성 타당성을 확보하기 위하여 요인분석 등의 통계적 절차를 통해 검증되었다.
평가 가중치는 전문가의 주관적 판단을 체계화하는 AHP(Analytic Hierarchy Process)를 기반으로 한 주관적 가중치(일관성 비율: CR 값 포함)와, 사용자 응답의 분산 정보를 반영하는 정보 엔트로피 기반의 객관적 가중치를 각각 도출한 뒤, 이를 통합하여 최종 가중치를 산출하였다.4) 산출된 통합 가중치를 적용하여 각 대안의 총합 점수를 계산하고, 이를 바탕으로 상대적 우선순위를 도출하였다.
본 절에서는 전체 연구의 범위 및 방법론적 틀을 개괄적으로 기술하며, 세부 분석 절차 및 수식(식 (1)-(7)), 변수 정의, 시각자료(표 및 그림 등)는 제3장에서 통합적으로 제시한다.
1.4 연구 절차 및 논문 구조
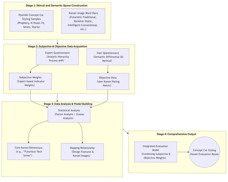
본 연구는 총 다섯 단계로 구성된 절차를 통해 수행되었다. 우선, 관련 문헌을 체계적으로 고찰하여 이론적 기초를 마련하고, 감성 평가에 필요한 의미 차원 및 평가 표본을 확정하였다. 이어 사용자 대상 조사를 실시하여 감성 인식을 계량화하고, 수집된 자료에 대해 통계적 분석을 수행하였다. 마지막으로, 분석 결과를 기반으로 대안별 종합 평가를 실시하는 방식으로 연구를 마무리하였다. 본 절에서는 전반적인 진행 흐름을 간략히 기술하며, 자료 분석 기법과 수식 및 시각자료(표 및 그림 등)는 제3장에서 통합적으로 설명한다. 전체 절차의 개요는 Fig. 1에 도식화하여 제시하였다.
본 논문은 연구 진행의 논리적 전개를 바탕으로 다음과 같이 구성된다.
- 제1장에서는 본 연구의 배경, 목적, 범위 설정 및 전체 절차를 개관한다.
- 제2장에서는 감성공학 이론과 자동차 외장 디자인에 대한 선행연구를 고찰하고, 감성 평가 프레임 구축을 위한 핵심 의미 차원을 도출한다.
- 제3장은 실증 연구의 설계를 다루며, 평가 대상의 선정, 사용자 데이터 수집 과정, 자료 정규화, AHP 및 정보 엔트로피 기반 가중치 도출, 통합 가중치 산정 및 종합 평가 방법론 등을 체계적으로 서술한다.
- 제4장에서는 분석 결과에 대한 해석을 제공하고, 가중치 분포 및 대안 간 평가 점수의 차이를 논의하며, 디자인 실무에의 적용 가능성과 연구의 한계 및 향후 과제를 제시한다.
이상의 구성은 연구의 절차적 투명성과 분석의 논리적 타당성을 확보하고자 하는 데 목적이 있으며, 결과의 재현 가능성과 설계 실무에 대한 확장성을 동시에 고려하였다.
2. 이론적 배경
2.1 콘셉트카 설계 및 평가 특성
콘셉트카(Concept car)는 브랜드의 미래 지향적 조형 언어를 실험하고 표현하는 매개체로 기능하며, 차체 외관은 보다 명확한 비례 체계, 조직화된 캐릭터 라인 구성, 정교한 곡면 처리 등을 통해 디자인의 정체성과 방향성을 강조한다. 이는 양산차가 현실적 제약 조건인 기능성, 생산 비용, 법규 준수 간의 균형에 중점을 두는 것과는 분명히 구분된다. 본문에서는 콘셉트카의 외장 조형 중 차체 형상에 대한 평가 문제만을 다루며, 구체적인 범위 설정 및 변수 통제는 앞선 1.3절에서 제시한 바 있으므로 본 절에서는 중복 서술을 생략한다.
양산차 평가가 통합적 실현 가능성에 기반한 의사결정 지원에 집중되는 반면, 콘셉트카는 심미적 표현, 감성적 반응, 디자인 혁신성 등의 요소를 보다 강하게 부각시킨다.5) 그러나 전문가의 직관적 판단이나 정성적 언어 표현만으로는 사용자가 인지하는 조형 요소—즉, 형(形), 세(勢), 면(面)—에 대한 감성 구조를 일관성 있게 포착하기 어려우며, 나아가 이를 설계 대안 간 비교 가능한 정량적 지표로 전환하는 데에도 명확한 한계가 존재한다.
이에 따라 본 연구에서는 감성공학(Kansei engineering)의 이론틀을 적용하여, 사용자 지각 기반의 정량 평가 체계를 수립하고자 한다. 구체적으로, 선정된 양극 의미 어휘쌍을 바탕으로 의미 공간을 구축하고, 사용자 대상 설문조사를 통해 지각 데이터를 수집하며, 전문가 판단을 통해 주관적 가중치를 산출한다. 동시에 정보 엔트로피에 근거한 객관적 가중치를 병행하여 계산한 뒤, 양자를 통합한 가중치 구조를 바탕으로 복수의 조형 대안에 대해 해석 가능한 정량 평가를 수행하고, 각 요소의 상대적 중요성과 디자인 방향성을 도출한다.
본 절의 목적은 콘셉트카 차체 조형 평가에서 사용자 지각을 중심으로 하는 정량화 가능하고 추적 가능한 분석 시각이 필요한 이론적⋅실무적 근거를 제시하는 한편, 후속 장의 방법론적 서술과 실증 결과 제시에 대한 개념적 토대를 마련하는 데 있다.
2.2 감성공학과 의미분화: 의미 공간 구축
본 연구는 감성공학(Kansei engineering)을 방법론적 기반으로 채택하고 있으며, 그 중심 개념은 사용자가 지각하는 차체 조형에 대한 정서적 반응과 심미적 평가를 정량적이고 비교 가능한 설계 정보로 체계화하는 데 있다(Nagamachi, 1995).1) 이러한 전환을 실현하기 위해서는 먼저 사용자의 감성 인식 구조를 반영할 수 있는 의미 공간(Semantic space)을 구성하는 것이 선행되어야 한다. 해당 의미 공간은 조형적 속성(예: 비례, 캐릭터 라인, 곡면 처리 등)과 밀접한 연계를 유지함과 동시에, 후속의 정량 분석 절차—즉, 객관적 엔트로피 기반 가중치, 주관적 전문가 가중치, 그리고 이 둘을 통합한 조합 가중치 산출 프로세스—와 논리적으로 접속 가능해야 한다.
이러한 의미 공간의 구축에는 의미분화법(Semantic Differential; SD)이 활용된다. 본 연구는 양극적 의미 어휘쌍을 활용하여 사용자의 감성 지각 차원을 묘사하며, 피실험자가 대칭 구조의 리커트(Likert) 척도를 기준으로 평가 표본을 판별하도록 설계함으로써 구조화된 수치 행렬을 도출한다.2) 이 방법론의 장점은 두 가지 측면에서 확인된다. 첫째, 평가 항목은 조형 설계 맥락에서 직접 추출되므로, 형태(形), 자세(勢), 면(面)과 관련된 주요 지각 요소들을 포괄할 수 있다. 둘째, 해당 척도 데이터를 통해 생성된 점수 행렬은 정규화 및 정보 엔트로피 계산에 즉시 활용 가능하며, 이를 통해 객관 가중치(엔트로피 가중치)의 수리적 기반을 제공하게 된다.
또한 설문 설계 단계에서는 의미 어휘쌍의 극성을 명확히 제시하여 해석 혼선을 방지하였으며, 모든 척도 항목에 대해 동일한 방향성을 유지하도록 정방향 코딩을 일괄 적용하였다. 이와 같은 조치는 후속 가중치 계산 과정과의 정합성을 확보하고, 평가 흐름 간의 데이터 연계성을 강화하기 위한 것이다.6)
의미 어휘의 도출 과정은 ‘문헌 조사-표본 관찰-전문가 검토’의 3단계 경로를 따라 체계적으로 진행된다. 우선, 차체 조형과 관련된 기존 연구 및 디자인 사례로부터 감성적 반응 유발 가능성이 높은 의미 어휘를 수집하고, 이를 실제 분석 대상인 콘셉트카 표본의 형상 관찰 결과와 결합하여 1차 후보군을 구성한다. 이후, 소규모 전문가 집단과의 인터뷰 및 예비 조사를 병행하여 의미가 중복되거나 구분도가 낮은 표현을 제거하고, 지시성이 명확하며 개념적 포괄성이 확보된 어휘를 중심으로 최종적으로 12쌍의 양극 의미 어휘를 지표 차원에서 확정하였다.
후속 분석 및 표기 편의를 고려하여, 이 12개 평가 차원은 정규화 행렬의 각 열(column)에 일관되게 매핑되며, 본문 및 데이터 표에서는 C1부터 C12까지의 열 라벨로 표기된다(구체적 대응 관계는 각 표 및 수식에서 동일하게 유지). 설문지 구성 시에는 문항의 제시 순서와 위치를 무작위화하여 위치 효과로 인한 응답 편향을 방지하였고, 평가 지침에서는 조형 요소만을 판단 대상으로 한다는 점을 명확히 하여, 제1장에서 한정한 연구 범위(색채, 재질, 인테리어, 조명 요소의 배제)와 논리적 일관성을 유지하였다.
수집된 SD 척도 데이터는 신뢰도 분석 및 구성타당도 검정을 거쳐 분석 적합성이 확보된 이후, 정량 평가 절차의 객관 입력으로 활용된다. 이와 병행하여 전문가 응답 기반의 AHP 분석을 통해 주관적 가중치를 도출하며, 이후 양 가중치를 기정된 제약 조건에 따라 통합하여 조합 가중치를 형성한다. 해당 가중치 구조는 다수 대안의 종합 점수화 및 비교 평가에 활용되며, 의미 공간과 계량 절차 간의 유기적 인터페이스를 형성한다.
이러한 일련의 과정은 다음과 같은 연계 흐름을 통해 정량 평가의 기반을 구성한다: 사용자 언어 → 의미분화 점수화 → 정규화 행렬(C1-C12) 구성 → 정보 엔트로피 기반 가중치 산출 및 AHP 융합 → 최종 종합 평가. 이 구조는 조형 의미의 해석 가능성을 유지함과 동시에, 후속 표(Table) 및 수식(Formula) 전개에서 일관된 데이터 출발점을 제공함으로써 분석 전반의 신뢰성과 재현 가능성을 높이는 기반으로 기능한다.
2.3 가중치 산출 및 종합평가의 이론적 기반(AHP, 엔트로피 가중치, 조합 가중치)
본 연구는 “사용자—전문가” 이원 정보의 전제하에 지표 중요도를 결정한다: 전문가 측은 주관 가중치를 제시하고, 사용자 측 데이터는 객관 가중치를 산출하며, 양자는 제약하에서 조합 가중치로 융합된 뒤 종합 평가에 사용된다. 이러한 설정의 출발점은 콘셉트카 차체 조형의 설계 판단을 사용자 지각과 병치하여, 경험적 판단의 방향성을 보존하면서도 데이터의 차이도를 근거로 단일 관점이 초래하는 편향을 줄이려는 데 있다.
주관 가중치는 계층분석법(AHP)으로 얻는다. 방법은 “준거층—지표층”의 구조로 판단행렬을 구축하고, 관련 경험을 지닌 전문가에게 쌍대 비교로 지표의 중요성을 평가하게 하여 각 층의 특성벡터를 구하고 정규화하여 가중치로 삼는다. 동시에 일관성 검정(CI, CR)을 수행하여 판단에 자기모순이 발생하지 않도록 한다. AHP의 역할은 설계 집단의 “비례—캐릭터 라인—곡면” 등 조형 단서에 대한 선호를 질서화⋅가시화하여, 후속의 사용자 측 데이터와의 융합에 안정적인 주관 기준을 제공하는 데 있다.4)
객관 가중치는 엔트로피 가중치법으로 계산한다. 의미분화로 얻은 원시 평점 행렬을 바탕으로, 먼저 식 (1)에 따라 범위 표준화를 수행하여 R = [rij]를 얻고, 이어 식 (2)에 따라 비율 πj를 계산하며, 식 (3)과 식 (4)에 따라 정보엔트로피 Ej과 효용 Dj를 구하고, 최종적으로 식 (5)에 따라 각 지표의 객관 가중치(엔트로피 가중치) ωj를 산출한다. 엔트로피 가중치의 직관적 의미는 사용자 평점에서 구분도가 높을수록 담는 정보량이 커지고, 객관적 중요도도 높아진다는 것이다. AHP의 “의향성”에 비해, 엔트로피 가중치는 “데이터의 변화성”을 더욱 강조하며, 두 방법은 의미상 상호 보완적이다.7)
이러한 기반 위에서, 식 (6)에 따라 “Σkwk = 1, ωk ≥ 0” 등의 제약하에 전문가 측의 주관 정보와 사용자 측의 객관 정보를 조합 가중치 ωk로 융합한다. 조합 가중치의 목표는 단순 평균이 아니라, 해석 가능성을 보장하는 동시에 최종 가중치가 전문가 판단의 방향성을 잃지 않으면서 사용자 데이터의 실제 차이를 반영하도록 하는 데 있다. ωk를 얻은 후, 식 (7)에 따라 각 대안을 가중 합성하여 종합 점수 Xi 및 그 순위를 도출한다; 본문과 일치하는 결과와 분항은 각각 Table 3 및 Table 4에서 확인할 수 있다. 이와 같이 “의미분화의 사용자 데이터”와 “전문가의 구조화된 판단”을 출발점으로 하여, 표준화와 정보 엔트로피, AHP 및 융합 제약을 거쳐 최종적으로 차체 조형 평가에 부합하는 가중치 체계와 종합 평가 기준을 형성하며, 전문의 기호와 절차와도 일치성을 유지한다(“평가 절차와 공식” 단락의 식 (1)-(7) 참조). 본 절은 가중치 산출과 종합 평가의 이론적 근거를 개괄한 것이며, 구체적인 적용과 계산 절차는 제3장에서 실증 데이터와 함께 상세히 제시한다.
2.4 선행연구 분석 및 연구 모델 구축
자동차 디자인의 외관 및 조형 평가에 관한 기존 연구들은 대체로 두 가지 접근 방식으로 나뉜다. 첫 번째 방식은 전문가 중심의 절차로, 설계팀이 먼저 감성 관련 어휘를 선별하고, 이를 사용자의 의도성과 결합하여 개념을 정교화한 다음, 계층적 의사결정 기법(AHP)을 통해 평가 지표를 체계화한다. 이 과정에서는 지표 간의 일관성 검토를 통해 각각의 항목에 대한 중요도와 우선순위를 설정하게 된다. 이러한 접근은 구조적 명확성과 실행 효율성 측면에서 초기 평가 단계에 적합하지만, 평가 기준의 가중치는 대부분 전문가의 주관적 판단에 기반하고 있으며, 사용자 데이터는 보조적인 검증 자료로 활용되는 데 그치는 한계가 있다.8)
다른 방식은 사용자 데이터를 정량적으로 수집⋅분석하는 방법론에 초점을 맞춘다. 이 접근에서는 의미분화 척도를 활용한 설문조사를 통해 수치화된 응답을 확보하고, 이후 주성분 분석(PCA)이나 요인 분석 등을 적용하여 조형 요소와 감성적 반응 간의 관계를 통계적으로 도출한다. 이와 같은 실증적 분석은 사용자 경험을 수치적으로 해석하는 데 기여하였으나, 통상적으로 도출된 수치는 의사결정 단계에서 가중치로 직접 사용되기보다는 보조적 설명 자료로 활용되며, 전문가 판단과 동일한 평가 체계 내에서 통합되기에는 구조적 제약이 존재한다.9)
요약하자면, 전문가 기반 평가와 사용자 데이터 기반 접근은 각각 명확한 장점이 있으나, 주관적 판단과 객관적 증거가 동일한 의미 체계 내에서 어떻게 통합되어야 하는지에 대해서는 여전히 명확한 해답이 부재하다.8,9)
이러한 논의에 기반하여 본 연구는 전문가의 판단 논리를 유지하는 동시에, 사용자 평점 내 분산 구조를 반영하기 위한 방법론으로 정보 엔트로피 개념을 도입하였다. 사용자 응답의 이산적 특성을 객관적 중요도를 산정하는 정량 지표로 활용하고, AHP 기반의 전문가 평가 결과와 동일한 의미 축(C1-C12) 상에서 통합 가중치 형태로 결합한다. 이는 단순히 평균값이나 요인 적재량을 통해 항목의 중요도를 추정하는 기존 방식과 달리, 가중치의 산출 근거와 기능적 역할을 명확히 추적할 수 있는 체계를 제시한다. 다시 말해, 전문가 집단의 구조화된 판단 체계를 유지하면서도, 사용자 측의 수치적 차이를 정량적으로 반영함으로써 특정 소그룹의 편향된 선호가 전체 평가 결과에 과도한 영향을 미치는 현상을 효과적으로 완화할 수 있다.8,9)
구현 측면에서, 본문은 고정 절차를 채택한다. 의미분화법(SD)으로 차체 조형에 대한 사용자 평점을 수집하고, 식 (1)에 따라 표준화를 완료하며, 식 (2)-(5)에 따라 비율 항목⋅정보 엔트로피 및 객관 가중치를 얻는다. 동시에 계층분석법으로 판단행렬을 구성하고 일관성 검정을 통과하여 주관 가중치를 획득한다. 이후 식 (6)에 근거해 제약하에서 양자를 조합 가중치로 융합하고, 식 (7)에 따라 복수 대안을 종합 평가 및 순위화한다. 절차와 데이터 지표는 Fig. 1에 제시한다; Table 1은 원시 평가 행렬, Table 2는 정규화 행렬(열 라벨 C1-C12), Table 3은 Ej/ωj/ωk을 제시하고, Table 4는 각 대안의 분항과 “총계 X”를 제시한다.

Information entropy Ej, objective weights ωj, and composite weights ωk for each evaluation criterion (C1-C12)
본 연구의 평가 대상은 네 가지 차체 조형 원형(Fig. 2-5)으로, 번호는 본문 전체와 일치한다: 대안1은 유선형 일체형 패스트백(연속 곡면, 후미 수렴), 대안2는 쐐기형 스포츠카(평면⋅직선 기하, 서킷 자세), 대안3은 전동화 SUV(높은 차체 비례, 측면 체적 단순화), 대안4는 캐빈형 MPV(캐빈형 전면부, 수평 라이트 밴드, 클린 서피스)이다. 평가 의미는 12쌍의 양극 어휘를 사용하며, 관련 차원은 데이터 표에서 C1-C12로 표기한다.
3. 연구 설계 및 실증 결과
3.1 평가 절차 및 데이터
본 연구의 평가 및 가중치 부여 과정은 ‘정규화—정보 엔트로피—엔트로피 가중치—조합 가중치—종합 평가’의 연계를 따른다. j∈{1,···,12}는 각각 지표 u1,···,u12에 대응하며, 정규화 후 C1,···,C12로 표기한다. ωj는 객관 가중치(엔트로피 가중치, cj에 대응), ωk는 조합 가중치(ck에 대응), X는 대안의 종합 평가값(‘총계 X’)이다.
원시 평가 행렬을 다음과 같이 둔다: U = [uij]m×12 식(1) 극차 표준화(정규화 행렬 R 획득): cij = (uij - miniuij)/(maxiuij - miniuij) 식 (2) 비율: pij = 식 (3) 정보 엔트로피: Ej = 식 (4) 효용: Dj = 1 - Ej 식 (5) 객관 가중치(엔트로피 가중치): ωj = 식(6) 조합 가중치(주⋅객관 융합): ωk = , 만족 , 그리고 ωk ≥ 0 식 (7) 종합 평가: Xi =
본 장은 전절에서 제시한 방법을 바탕으로 실증을 전개한다. 평가 대상은 네 가지 차체 조형 원형(Fig. 2-5; 대안1-대안4의 번호는 본문 전체와 일치)이며, 설문은 외관 형체에 대해서만 판단하고 색채⋅재질⋅인테리어⋅조명 등 비형체 요소는 포함하지 않는다. 평가 의미는 12쌍의 양극 어휘로 구성되며, 데이터 표에서는 C1-C12로 표기한다. 방향성과 위치 효과를 낮추기 위해 문항 극성은 통일하고 무작위로 제시하였다.
총 130부의 설문을 배포하여 127부의 유효 응답을 회수하였다(유효 회수율 97.7%). 척도의 신뢰도는 양호하며(Cronbach’s α>0.85), 데이터의 정리와 계산은 SPSS/MATLAB 환경에서 완료하였다.
피실험자 평점은 “행=대안(1-4), 열=지표(C1-C12)”로 집계하여 원시 평가 행렬을 구성하였다(Table 1 참조). 각 차원이 동일한 척도에서 비교 가능하도록, 전술한 계산 단계에 따라 Table 1을 열 기준으로 표준화 처리하여 정규화 행렬을 얻었다(Table 2). Table 2의 열 표기는 후속 가중치 및 종합 평가 단계와의 정합을 위해 동일하게 C1-C12로 유지하였다.
이후 상기 정규화 데이터를 입력으로 하여, 기정 절차에 따라 비율 항목⋅정보 엔트로피⋅효용을 계산하고 객관 가중치(엔트로피 가중치)를 획득한다. 동시에 전문가 쌍대 비교를 병행하여 주관 가중치(AHP)를 도출하고, 제약 조건하에서 양자를 조합 가중치로 융합한 뒤, 각 대안의 종합 평가값을 합성하여 순위를 산출한다. 전체 절차는 Fig. 1에 대응하며, 본 절은 Table 1⋅Table 2를 바탕으로 전개한다. 가중치와 종합 결과는 각각 3.2와 3.3에 제시한다.
검증 용이성을 위해 이하 각 절에서는 ‘전술한 계산 단계’에 따라 기술 절차만 인용하고 세부는 반복하지 않는다. 번호와 인용 방식은 본문 전체와 일치한다(Fig. 1은 절차, Figs. 2 ~ 5는 표본).
3.2 가중치 계산 결과
본 절에서는 앞서 제시한 가중치 산정 절차에 따라 도출된 주관 가중치(AHP), 객관 가중치(정보 엔트로피 기반), 그리고 이 둘을 통합한 조합 가중치 결과를 제시한다. 전체 수치 결과는 Table 3에 상세히 정리되어 있으며, 본문에서는 산정 기준의 일관성을 유지하는 범위 내에서 핵심 현상과 그 의미에 집중하여 해석을 제공한다.
우선, 주관 가중치 산정 결과를 살펴보면, AHP 분석은 일관성 비율(CR) 검정을 통과하여 논리적 정합성을 확보하였으며, 준거층 차원의 중요도 서열은 명확하게 나타났다. 구체적으로는 구조 특성(B2, 0.3786)이 가장 높은 가중치를 가지며, 이는 디자인 스타일(B3, 0.3242) 및 브랜드 이미지(B1, 0.2972)보다 우선순위가 높게 평가된 것이다. 이러한 결과는 전문가 집단이 차체의 기하 구조나 체적 배분과 같은 구조적 요소를 의사결정에서 상대적으로 더 중시함을 의미한다.
지표층 수준에서 상대적으로 높은 가중치를 기록한 항목은 다음과 같다: “가벼움-중후함” (0.1259), “유선-날렵함”(0.1258), “역동적-안정적”(0.1151). 이들 세 차원은 모두 차체 조형에서 양감의 분배, 선형 구성, 그리고 자세의 역학적 표현과 직결되는 요소들로, 전문가 판단 기준에서 전체 인상을 가장 강하게 주도하는 감성 요인임을 시사한다(관련 수치는 Table 3의 AHP 열 참조).
다음으로, 사용자 응답 데이터를 기반으로 산출된 객관 가중치(정보 엔트로피 가중치)를 살펴보면, 평가 항목 간 응답 분산 구조에 따라 정보량의 크기가 결정되었다. 특히, 피실험자 간 판단 차이가 가장 뚜렷하게 나타난 항목은 C2 “독창적-모방적”(0.1477), C11 “공격적-우호적”(0.1116), C6 “가벼움-중후함”(0.1114)의 순으로 확인된다. 이는 사용자가 콘셉트카 표본을 인지할 때, 디자인의 독창성, 전면 인상의 공격성 및 친화성, 차체의 경중감을 중심으로 차이를 인식하고 평가함을 의미한다.
객관 가중치를 준거층 차원으로 환산하면, 구조 특성(B2)이 0.3621로 가장 높은 비중을 차지하였고, 이어 디자인 스타일(B3, 0.3544), 브랜드 이미지(B1, 0.2835)의 순서로 나타났다. 이는 주관 가중치에서 나타난 서열과 방향성은 대체로 일치하나, 정보 엔트로피 방식 특성상 데이터 이산도(variance)에 따른 영향력이 더 크게 작용하였음을 보여준다(해당 수치는 Table 3의 엔트로피 가중치 열에 제시).
주관적 판단과 객관적 데이터 기반 정보를 통합하여 도출된 조합 가중치는 각 평가 차원의 종합적 중요도를 보다 명확히 제시한다. 이 결과에 따르면, C2 “독창적-모방적” (0.1854)과 C6 “가벼움-중후함” (0.1444) 항목이 여전히 가장 높은 상대적 중요도를 기록하며, 사용자 인식과 전문가 판단이 동시에 높은 평가를 부여한 조형 요소임을 확인할 수 있다.
한편, C12 “지능적-전통적” 항목은 객관적 기준(정보 엔트로피 기반)에서의 중요도는 상대적으로 중간 수준인 0.0797로 나타났으나, 조합 가중치에서는 0.0950으로 상승하여 상위권에 포함된다. 이러한 변화는 사용자의 실제 평정 결과에서 해당 항목의 응답 분산이 크지 않더라도, 전문가 판단에서의 선호 방향성이 강하게 작용할 경우, 양자 통합 시 더 높은 중요도로 반영될 수 있음을 보여준다. 즉, ‘지능적 인상’이라는 조형 인상 요소는 사용자와 전문가 간의 인식 차이가 절충되는 지점에서 조형 평가의 핵심 변인으로 재부상하는 양상을 보인다.
전체적으로 보았을 때, AHP 기반의 주관 가중치는 설계 관점에서의 방향성과 의사결정 우선순위를 제시하며, 엔트로피 기반의 객관 가중치는 사용자 평가의 분산 구조를 정량적으로 반영한다. 이에 비해 조합 가중치는 두 정보원을 통합하여 해석 가능한 균형 지점을 도출하는 방식으로 기능한다(구체 수치는 Table 3의 ‘조합 가중치’ 열 참조).
이와 같은 가중치 구조는 다음 단계에서 설계 대안층에 대한 종합 평가의 입력값으로 직접적으로 활용된다. 이어지는 절에서는 해당 가중치를 바탕으로 네 가지 디자인 대안의 가중합 점수를 산출하고, 이들의 순위를 비교 분석함으로써 조형 평가 결과를 종합적으로 도출한다. 관련된 수치 및 해석은 Table 4에 제시되어 있다.
3.3 대안 종합 평가
앞서 도출된 가중치 체계 및 평가 절차에 따라 네 가지 설계 대안에 대해 가중합 연산을 수행하였으며, 해당 결과는 Table 4의 ‘총계 X’ 항목에 제시되어 있다. 평가 점수 기준으로 볼 때, 대안별 순위는 다음과 같이 도출된다: 대안 4 > 대안 1 > 대안 3 > 대안 2, 각 대안의 종합 점수는 각각 91.4453, 89.4514, 88.3164, 88.0236으로 나타났다. 이 결과는 대안 4가 전체적인 평가 항목에서 가장 우수한 성과를 보이며, 대안 1이 그 뒤를 따르고, 대안 3과 대안 2는 근소한 차이로 하위 그룹을 형성하고 있음을 의미한다.
보다 정밀한 점수 격차 구조를 분석하면 다음과 같다. 대안 4는 대안 1보다 약 1.99점 높은 점수를 기록하여 실질적인 우위를 확보하였으며, 대안 1과 대안 3 간에는 약 1.14점의 차이가 존재하여 상호 간 안정적 구분이 가능하다. 반면, 대안 3과 대안 2 간의 차이는 0.29점으로 매우 미세한 수준이며, 통계적 유의성보다는 해석상의 참조 수준에서 이해할 수 있다. 이에 따라 대안의 성과는 다음 세 가지 범주로 구분된다: 현저한 선도 그룹(대안 4), 중위 안정 그룹(대안 1), 근접 경쟁 그룹(대안 3과 대안 2). 이러한 구간 구분은 Table 3에서 제시된 가중치 구조와 일관성을 보이며, 고가중치 항목에서 더 높은 점수를 기록한 대안이 총합에서 유리한 위치를 차지하는 경향을 반영한다.
설명력의 일관성 측면에서도, 대안별 순위는 가중치 층 분석 결과와 상호 검증되는 구조를 가진다. 첫째, 조합 가중치 기준 상위 차원인 ‘독창적-모방적’, ‘가벼움-중후함’, ‘지능적-전통적’ 등은 총점 격차에 직접적으로 기여하며(Table 3 참조), 이는 대안 간 점수 차이를 발생시키는 주요 원인으로 작용한다. 둘째, 준거층 분석에서는 주관(AHP) 및 객관(정보 엔트로피) 기준 모두에서 ‘구조 특성’이 ‘디자인 스타일’ 및 ‘브랜드 이미지’보다 높은 상대적 중요도를 보였으며, 이와 같은 방향성은 최종 종합 평가 결과에도 반영되어 설계 요소 간 일관된 영향력을 입증한다.
특히, 대안 3과 대안 2 간의 점수 차이가 매우 작다는 점은 해석상 주의가 요구된다. 두 대안 간의 세부적 기여도는 총점만으로 단정하기보다는 Table 4에 제시된 항목별 점수 분포(분항 열)를 참조하여 고가중치 차원에서의 상대적 성과를 함께 분석해야 한다. 총점 격차만으로 평가 우열을 단정하는 것은 적절하지 않으며, 각 항목의 구조적 기여를 병행 고려해야 한다.
요약하면, Table 4의 종합 평가 결과는 Table 3의 가중치 분포 및 방향성과 긴밀하게 연계되어 있으며, 해석 가능하고 폐루프적(Closed-loop) 설명 구조를 갖춘다. 이러한 결과를 바탕으로, 다음 절에서는 고가중치 의미 차원에 대응하는 조형 특성 단서에 초점을 맞추어, 각 대안이 보이는 강점과 개선 가능성을 도출하고자 한다.
3.4 결과 분석 및 설계 시사
Table 3과 Table 4의 분석 결과를 종합해 보면, 가중치 구조와 설계 대안 간 종합 점수의 서열은 높은 방향 일치를 보이는 것으로 나타났다. 특히, 조합 가중치에서 상위에 위치한 의미 차원은 대안 간 총점 격차 형성에 실질적인 영향을 미쳤으며, 그 결과로 도출된 순위는 대안 4 > 대안 1 > 대안 3 > 대안 2로 안정적인 계층 구조를 형성하였다.
각 대안 간 수치적 차이를 정량적으로 비교하면, 대안 4와 대안 1의 점수 차이는 약 2점에 근접하여 명확한 선도 구간을 형성하며, 대안 1과 대안 3 간에는 중간 수준의 점수 격차, 대안 3과 대안 2는 0.3점 이내의 근소한 차이로 확인된다. 이러한 결과는 평가 결과가 세 가지 구간(삼분 구조)으로 구분 가능함을 시사하며, 특히 고가중치 차원의 선택적 기여가 전체 순위 형성에 핵심적인 작용을 했음을 보여준다. 인접 대안 간 점수 차이는 소수의 핵심 차원에서 나타난 미세한 우위의 누적에 따라 결정된 것으로 해석된다.
의미 차원 수준에서 주목할 만한 세 가지 현상을 다음과 같이 정리할 수 있다.
첫째, “독창적-모방적”(C2) 차원은 정보 엔트로피 기반의 객관 가중치에서 높은 정보량을 보였으며, 조합 가중치 통합 후에도 상위에 위치하였다. 이는 피실험자들이 조형의 새로움, 식별 가능성, 독자적 디자인 언어에 대해 민감하게 반응함을 의미하며, 개념 설계 초기 단계에서 해당 차원이 설계 대안 간 변별력의 핵심 요인으로 작용함을 보여준다.
둘째, “가벼움-중후함”(C6) 차원은 전문가 평가(AHP)와 사용자 평가 양측에서 모두 높은 중요도를 나타내었으며, 이는 조형 인상의 양감 제어 및 자세 비례 관계(예: 전체 볼륨 밸런스, 숄더⋅허리선의 기복 및 수렴, 곡면의 연속성)가 사용자의 심미적 판단 형성에 있어 여전히 중요한 기준으로 작용함을 의미한다. 특히, 유선형 또는 캐빈 중심의 조형 구조에서 긍정적인 평가 영향력이 두드러지는 경향을 확인할 수 있었다.
셋째, “지능적-전통적”(C12) 항목은 객관 가중치 기준에서는 상대적으로 중간 수준의 분산을 보였으나, 조합 가중치에서는 중요도가 상승하였다. 이는 설계자 측이 추구한 정돈성, 요소 통합, 간결성 중심의 미래지향적 표현이 사용자 인식과 일정 수준 이상 일치할 때, 종합 점수에서 안정적인 견인 효과를 유발함을 시사한다. 결과적으로, 시각적으로 복잡한 장식이나 과도한 장력선을 활용하지 않더라도, 조형에서 간결성과 통일성을 효과적으로 구현한 디자인이 높은 평가를 받을 수 있는 배경이 일부 설명된다.
앞서 도출된 의미 차원별 분석 결과를 네 가지 조형 대안에 적용해 해석하면, 각 설계 원형의 특성과 감성 차원의 대응 관계가 명확한 층위 구조로 도출된다.
우선, 대안 4(MPV 기반 캐빈형 조형)의 종합적 우위는 특정 단일 항목에서의 강점 때문이 아니라, C2(독창성), C6(경중감), C12(지능성) 차원에서의 균형 잡힌 성과에 기반하고 있다. 이 조형은 디자인 식별성을 확보하는 동시에, 시각적 복잡성 및 표면의 과도한 정보량을 효과적으로 억제함으로써, ‘지능적 인상’이라는 감성적 인상을 기호적 요소의 과잉 표현 없이, 전체적인 조형 조직과 인터페이스의 정돈성 및 통합성을 통해 구현하는 데 성공하였다.
대안 1(유선형 일체형 패스트백 조형)은 C6(가벼움-중후함) 차원에서의 경량 이미지 및 곡면의 연속성 측면에서 기본적인 강점을 보인다. 그러나 종합 평가에서의 추가적인 향상을 위해서는, 후면부와 숄더 라인의 구조적 관계에 대한 개선을 통해 보다 고차원의 식별 요소를 도입할 필요가 있으며, 이는 C2(독창성) 차원에서의 차별화된 디자인 시그니처 확립 여부에 좌우될 수 있다.
한편, 대안 3과 대안 2의 근소한 점수 차이는 양자가 고가중치 차원에서 지속적 주도성을 확보하지 못하고 있음을 나타낸다. 대안 3은 조형 분할 수를 최소화하고, 전면부와 측면부 디자인 요소 간의 시각적 연계를 강화함으로써, ‘지능적 인상’(C12)의 통합적 인상을 강화할 수 있는 가능성을 지닌다. 대안 2는 과도한 ‘공격성’ 표현(C11)으로 인해 감성 평가에서의 양극화를 초래할 위험이 있으며, 이를 완화하기 위해 공격성의 시각적 강도를 조정하는 것이 필요하다. 동시에, C2(독창성) 차원에서의 표현 신뢰도를 높이는 방향으로 조형 요소의 차별화와 정체성 재구축이 요구된다.
이상의 분석을 바탕으로, 개념 형성 단계에서 ‘발산과 수렴’ 사고를 효과적으로 유도하기 위한 실행 중심의 설계 전략을 다음과 같이 제안한다.
1) C2-C6-C12 항목을 중심으로 초기 조율을 실시한다. 아이디어 생성 초기 라운드에서는 소규모 샘플 기반 의미 분석을 통해 ‘창의성-부피 조절-지능적 인상’이라는 세 가지 핵심 요인의 상대적 위치를 조기에 파악하여, 중요 요인이 누락되지 않도록 조치한다. 부차적 항목은 ‘기준 충족 시 자동 종료’ 방식을 채택하여 리소스의 과도한 소모를 방지한다.
2) 지능적 인상을 간결하고 정밀하게 표현할 수 있도록, 시각적 구조와 기능 간의 통합을 우선 고려한다. 이를 위해 인터페이스의 통합성 확보, 요소 간 이격 축소, 형태의 간소화 등의 조형 전략을 활용하여, 미래 지향적 이미지가 단편적 장식이 아닌 전체 구성 속에서 자연스럽게 드러나도록 한다. 이는 C12 항목의 융합적 가중치 상승 방향성과 일치한다.
3) 부피감과 시각적 무게를 곡면과 비례를 통해 정교하게 조절한다. 유선형 디자인과 원형 기반 캐빈 구조에 따라 상이한 형태 제어 전략을 도입하며, 유선형 구조에서는 허리 라인, 어깨선, 후면 수렴부의 곡선 흐름을 정돈하고 반사 영역을 조절한다. 반면, 원형 기반 캐빈 구조에서는 전⋅측면 전이부의 굴곡 강도를 낮추고 법선 방향을 일관되게 하여 과도한 시각적 무게감을 억제한다.
4) 형태의 공격성과 우호성 사이의 균형을 유지하도록 설계 변수의 한계를 설정한다. C11 항목의 객관적 속성 범위를 고려하여, 특정 요소가 지나치게 극단적이지 않도록 전면 형상, 립 및 휠 아치의 경계 각도, 라이트 밴드의 단면 형상 등에 상⋅하한값을 지정하여 식별성은 유지하되, 시각적 양극화를 방지한다.
5) 조형 평가의 리듬을 조합 가중치에 따라 구조화한다. 평가 절차에서는 먼저 C2, C6, C12 세 항목의 세부 점수가 설정된 목표 범위 내에 포함되는지를 확인한다. 만약 전체 점수와 세부 항목 간 불일치가 발생할 경우, 가중치가 낮은 요소를 반복 수정하기보다는 우선적으로 고가중치 항목의 주요 조형 특성을 조정하여 일관된 결과를 도출한다.
본 연구는 외형 형상에 초점을 맞춘 4가지 차체 유형을 분석 대상으로 하였으며, 색상, 소재, 내부 구성 요소는 제외되었다. 실험 설계에 따라 피실험자 집단과 설문 환경이 일치하도록 구성하였으며, 이 조건 내에서 도출된 가중치 체계와 대안 간 순위는 해석적 일관성과 재현 가능성을 동시에 충족한다. 창의성, 부피감, 지능적 인상이라는 세 항목을 중심적으로 고려할 경우, 개념 설계 단계에서 대안 간 구별을 보다 명확하게 수행할 수 있다. 향후, 적용 범위를 확장하여 다양한 차종이나 이질적 피실험자 집단을 대상으로 할 경우, 본문의 분석 절차를 동일하게 적용한 후, 필요 시 추가적인 구조 안정성 검증을 통해 결론의 일관성과 신뢰도를 확보하는 것이 요구된다.
4. 결론 및 시사
4.1 주요 결론
본 연구는 통합된 의미 공간 구성과 정량적 평가 기준을 기반으로, 네 가지 차체 조형 원형에 대한 실증적 감성 평가를 수행하였으며, 사용자 지각 데이터와 전문가 판단을 동시에 반영하는 이중 기반 평가 프레임워크를 제안하였다. 분석 결과, 가중치 구조와 대안별 성과는 일관된 방향성을 보이며 상호 검증되는 양상을 나타냈다. 특히, 종합 점수에 가장 큰 영향을 미친 요소들은 전체 인상 형성에 직결되는 소수의 고가중치 차원으로, 이들 차원이 평가 결과의 주요 결정 요인으로 작용하였다.
또한, 차체의 체량감 및 기하학적 구성 요소를 설명하는 기준 차원들은 주관적 평가(AHP)와 객관적 지표(정보 엔트로피) 양측 모두에서 우위를 보이며, 사용자 감성 판단의 기반으로서 기능적 중요성을 확인시켜주었다. 대안 간의 종합 점수 차이는 개별 항목의 극단적인 특성 강조보다는, 관련 조형 단서들이 시각적으로 다양한 부위에서 일관되게 표현되고, 불필요한 시각 요소가 효과적으로 억제되는 정도에 따라 좌우되는 것으로 분석되었다.
이와 같은 분석 결과는 본 연구에서 제안한 감성 평가 프레임워크가 개념 설계 단계에서 재현 가능하고, 정량화 가능한 근거를 제공할 수 있음을 입증하며, 조형 요소의 미세 조정에 대한 해석 가능한 설계 방향성을 도출하는 데 실질적으로 활용 가능함을 시사한다.
한편, 본 절에서는 제3장에서 이미 제시된 수치 자료(가중치 및 평가 점수)를 반복하지 않으며, 관련 정량적 근거는 Table 3과 Table 4에 상세히 수록되어 있다.
4.2 이론적 공헌
본 연구는 감성공학 이론에 기반하여, 이원적 근거 체계(사용자 데이터 및 전문가 판단)를 통합 기준 아래 연결하는 외관 평가 프레임워크를 구축하였다. 해당 프레임워크는 단순한 기술 항목들의 병렬적 나열이 아니라, 구조화된 분석 경로를 통해 분산된 증거를 정합성 있는 시스템으로 통합함으로써, 평가-해석-적용을 유기적으로 연결하는 데 그 공헌이 있다.
첫째, 이중 정보원의 구조적 통합을 실현하였다. 제안된 프레임워크는 사용자 응답에 기반한 감성 평가와 전문가 판단(AHP 기반)을 동일한 의미 차원(C1-C12) 및 계층 구조(준거층/지표층) 내에서 통합하며, 단일한 계산 절차 하에서 양측 데이터를 연결한다. 해당 분석 과정은 Fig. 1의 절차 흐름도 및 Table 1-Table 4의 결과 수치로 명확히 제시되어 있으며, 이를 통해 평가 체계 전반의 추적 가능성, 재현성, 검증 용이성을 확보하였다. 이는 감성 기반 설계 평가에서 흔히 문제시되는 데이터-해석 단절 문제를 완화하고, 후속 적용 시 심사 및 리뷰 비용을 실질적으로 절감할 수 있는 기반을 마련한다.
둘째, 가중치 구조에서 실질적 조형 설계 방향으로의 전이 가능성을 확보하였다. 도출된 가중치는 단순한 계량 수치로 머무르지 않고, 차체의 비례 구조, 캐릭터 라인 배치, 곡면 흐름 등 구체적 외관 요소와의 매핑을 통해, 조형 차원에서 어떤 관계를 조정해야 하는지에 대한 직접적인 설계 피드백으로 전환된다. 특히 고가중치 차원은 조형 조작의 우선순위를 지시함으로써, 단순한 순위화 결과를 넘어 설계 조정의 구체적 방향성까지 제시하는 효과를 갖는다. 이는 감성 평가와 설계 실행 간의 단절을 해소하는 통로로 기능한다.
셋째, 층위 간 일관성 확보 및 그 근거의 명확화를 통해 결과 해석의 신뢰도를 강화하였다. 가중치층(차원별 중요도)과 대안층(설계안 평가 결과)은 동일 의미 공간 내에서 일관된 방향성을 유지하며, 그 대응 관계는 Table 3과 Table 4에서 구체적으로 확인할 수 있다. 이러한 계층 간 정합성은 결과 해석에 있어서의 폐루프 구조(Closed-loop reasoning)를 제공하며, 단일 측 증거에만 의존하는 분석 방식에서 발생할 수 있는 ‘계산은 되었으나 해석은 불명확한 결과’의 위험성을 효과적으로 감소시킨다.
넷째, 프레임워크의 이식성과 확장 가능성이 확보되었다. 본 연구에서 제안한 평가 프레임워크는 의미 공간(C1-C12)과 설문 설계 기준이 유지되는 전제 하에, 평가 대상 표본이나 피실험자 집단이 교체되더라도 그 기본 구조를 수정할 필요가 없다. 절차 흐름(Fig. 1 참조)에 따라 입력 데이터를 새롭게 정비하고, 동일한 방식으로 가중치를 재산출하면, 결과는 여전히 기존 분석 구조(Table 1∼Table 4)에 무리 없이 수용될 수 있다. 이러한 모듈화 된 평가 절차는 프로젝트 간 또는 시기 간 연구 재적용을 용이하게 하며, 시간적⋅맥락적 제약을 받지 않는 유연한 적용 가능성을 제공한다.
다섯째, 프레임워크는 개념 설계 단계에 특화된 정량 평가 도구로서의 적합성을 지닌다. 본 분석 체계는 신호대잡음비가 높은 소수의 고가중치 의미 차원에 핵심 설명력을 집중시키고, 해석이 용이한 가중치 구조를 통해 설계 초기 단계에서의 대안 선별 및 수렴 결정을 실질적으로 지원한다. 이는 양산 단계를 대상으로 한 종합적 적합성 평가와는 목적과 역할이 상이하며, 설계 전단에서의 정량적 판단 경로 및 작업 절차의 구조화를 통해 초기 의사결정의 효율성을 제고하는 데 기여한다. 결과적으로, 복수 대안 간 신속한 비교 평가가 가능할 뿐 아니라, 현장 적용이 가능한 조형 조정 단서를 도출하는 데에도 활용될 수 있다.
종합하면, 본 연구에서 제안한 평가 방법은 정량적 가중치 서열을 재검증 가능한 방식으로 제시함과 동시에, 설계 실무에 적용 가능한 구체적 조정 방향을 제공하는 양방향적 기능을 수행한다. 즉, ‘중요도 판별’에서 ‘설계 조정 및 의사결정’으로의 전환이 단일 절차 내에서 자연스럽게 연결되는 구조를 실현함으로써, 감성공학 기반 조형 평가와 설계 프로세스 간의 실질적 접속성을 확보하였다.
4.3 실무 시사
Table 3의 가중치 구조와 Table 4의 종합 평가 결과를 종합적으로 분석한 결과, 개념 설계 단계의 조형 개발은 다수의 항목을 동등하게 고려하기보다는, 정보 기여도가 높은 소수의 핵심 차원에 평가 및 설계 자원을 집중하는 전략이 바람직한 것으로 나타났다. 특히, ‘독창성(C2)’, ‘경중감(C6)’, ‘지능 의미(C12)’의 세 차원은 종합 평가 점수 형성에 가장 큰 영향을 미친 고가중치 차원으로, 설계 실행에서는 이들 의미 축을 중심으로 조형 표현의 방향성과 일관성을 조직할 필요가 있다.
‘독창성’은 국부적인 장식 요소가 아니라, 차체 체량 구조와 캐릭터 라인의 주도적 관계 설정을 통해 표현되어야 하며, ‘경중감’은 전체 비례, 숄더 및 허리선의 기복과 수렴 관계, 곡면의 연속성과 같은 양감 거버넌스 요소에서 구현된다. ‘지능 의미’는 형태 분할의 최소화, 디자인 인터페이스의 통합 등 조형 조직 전략을 통해 실현되며, 시각 기호의 누적보다는 전체 질서와 정돈성에서 미래지향성을 전달하는 방식이 보다 효과적이다.
또한, 조형의 다각도 일관성 확보 역시 중요한 고려 요소이다. 정면, 측면, 3/4 시점 등 다양한 시점에서 동일한 주제 단서를 전달할 수 있어야 하며, 특정 시점에서 이탈이 발생할 경우 요소를 추가하기보다는 해당 시점의 캐릭터 라인과 체량 배분을 조정하는 것이 우선시되어야 한다. 반면, ‘공격성-우호성’(C11)과 같이 사용자 평가의 분산도가 높은 차원에 대해서는 합리적인 적용 범위를 사전에 설정하고, 소규모 샘플을 활용한 신속한 재검증 절차를 통해 평가 결과의 양극화 가능성을 최소화하는 것이 권장된다.
프로세스 관리 측면에서는 평가 구조와 자원 배분 전략을 가중치 구조와 정합적으로 연계하는 것이 효과적이다. 단계별 의사결정에서 모든 차원을 균등하게 고려할 필요는 없으며, 고가중치 차원에서의 세부 성과를 우선적으로 점검하고, 총점과 세부 항목 간 괴리가 발생할 경우 총점 기여도가 높은 차원부터 우선적으로 조정하는 방식이 효율적이다. 이를 통해 복기 과정에서의 비용을 절감하고, 평가 결과의 해석 불확실성을 낮출 수 있다.
핵심 중간 산출물은 본문 내 분석 구조(예: 원시 행렬, 정규화 행렬, 가중치 테이블, 대안 평가표)에 준거하여 고정 포맷으로 관리하며, 각 평가 회의에서는 해당 라운드에서 어떤 차원이 긍정적/부정적 기여를 하였는지에 대한 구체적 메모 및 검증 기록을 남기는 체계적 관리 절차가 필요하다. 중요 결정 구간에서는 대규모 표본을 재구성하기보다는, 단일 항목⋅소표본 기반의 신속 검증 방식을 도입함으로써 조정 방향의 유효성을 빠르게 확인할 수 있다.
협업 환경에서는 평가 항목(C1-C12)의 의미 해석을 일관되게 유지하는 것이 중요하며, 용어 해석의 편차를 줄이기 위해 각 차원에 대한 시각적/언어적 도식자료를 공유하는 것이 바람직하다.
종합하면, 본 평가 프레임워크를 실무에 적용하기 위해서는 ① 고가중치 차원에 집중하고, ② 조형 표현의 다각도 일관성을 확보하며, ③ 매 라운드의 변화를 최소 증분 단위로 기록⋅검증하는 절차를 준수하는 것이 핵심이다. 이러한 접근은 추가적인 데이터 수집 부담 없이도 개념 설계 단계에서의 대안 선별 효율성과 의사결정의 해석 가능성을 크게 향상시킬 수 있는 실무적 방법론으로 기능한다.
4.4 연구의 한계와 향후 연구 방향
본 연구에서 제안된 분석 프레임워크와 해석 결과는 다음과 같은 명확한 경계조건 하에서 타당성을 확보한 것으로 간주된다.
우선, 자극물은 네 가지 콘셉트카 차체 조형 원형으로 한정되었으며, 평가 대상은 외관 형상 요소에 집중되었고, 피실험자 집단과 설문 진행 환경은 동질적 기준을 유지하였다. 이러한 조건 설정은 분석 절차 및 지표 체계의 일관성을 확보하는 데 유리하나, 연구 결과의 타당성이 ‘콘셉트카 외장’, ‘정적 이미지’, ‘동질적 사용자 집단’이라는 제한된 맥락 내에서 더 잘 성립된다는 경향성을 내포한다. 향후 본 프레임워크를 차종 스펙트럼의 확대, 문화권 간 비교, 또는 다양한 사용 시나리오에 적용할 경우, 구조적 편차나 결과 해석의 불일치 가능성이 존재할 수 있다.
측정 도구 및 분석 방법론 측면에서도 몇 가지 내재적 제약이 확인된다. 우선, 본 연구에서 사용된 의미분화법(SD)은 사전에 선정된 12쌍의 감성 차원에 기반하여 사용자 지각을 계량화하므로, 재검증 및 반복 비교에 유리한 장점이 있는 반면, 사용자의 감성 표현 전체를 완전히 포괄하기에는 한계가 있다. 또한, AHP 분석은 전문가 판단을 정량적 가중치로 변환할 수 있는 유효한 수단이나, 그 결과는 전문가의 경험 기반 편향을 일정 부분 반영할 수밖에 없다. 한편, 정보 엔트로피 기반 객관 가중치는 평점 응답의 이산도(Variance)에 따라 정보량을 산출하는 방식이므로, 표본 수 및 정규화 방식에 민감하게 반응할 가능성이 존재한다.
더불어, 본 연구의 종합 평가 구조는 선형 가중 합 방식(Linear weighted summation)을 기반으로 하고 있으며, 이는 각 감성 차원의 독립성과 기여 효과의 불변성을 전제로 한다. 그러나 실제 사용자 지각에서는 비례-자세, 캐릭터 라인-곡면 조직 등 조형 요소 간 상호작용이 빈번하게 발생하므로, 선형 모델은 이와 같은 비선형적 상관관계를 충분히 포착하는 데 한계가 있다.
요약하면, 본 연구의 증거는 기정된 평가 기준 내에서의 내부 일관성을 강하게 지지하지만, 분석 프레임워크의 집단 간 안정성, 시간적 재현 가능성, 모델 구조의 견고성(Robustness)에 대해서는 후속 연구를 통한 추가적인 실증 검증이 필요하다. 향후 연구에서는 다층 평가 구조, 상호작용 모형, 또는 비선형 분석 기법 등을 도입하여 감성 지각 구조의 복합성을 보다 정교하게 반영하는 방향으로 확장될 수 있을 것이다.
이상의 논의에 기반하여, 본 연구의 평가 프레임워크를 보완하고 확장하기 위한 향후 연구의 우선 과제는 다음의 세 가지 방향으로 요약될 수 있다.
첫째, 적용 상황 및 표본 다양성에 대한 외삽 가능성 검증이다. 현재 설정된 의미 공간과 설문 기준을 유지한 상태에서, 서로 다른 차체 유형(예: SUV, 세단, 크로스오버 등)과 문화적·인구통계학적으로 이질적인 피실험자 집단을 편입함으로써, 집단 간 가중치 구조와 설계 대안의 순위 안정성을 실증적으로 검토할 필요가 있다. 또한, 정적 이미지 기반 자극 외에도 다각도 시퀀스, 동영상, 몰입형 환경(Immersive presentation) 등을 활용하여 보다 실제적인 지각 맥락에 근접한 조건에서 평가를 수행함으로써, 결과의 실효성과 적용 범위를 확대할 수 있을 것이다.
둘째, 측정 방식과 융합 전략의 구조적 견고성 검증이다. 현재의 분석 절차에 **구조 안정성 및 불변성 검정(Stability/invariance test)**을 통합하고, 반복 측정 기반의 시간적 신뢰도 평가를 수행함으로써 프레임워크의 지속 가능성을 강화할 수 있다. 또한, 주관적 전문가 판단과 사용자 기반 데이터를 결합하는 융합 전략에 대해서는 민감도 분석(Sensitivity analysis) 및 **불확실성 평가(예: 가중치 교란, 정규화 기준 변화에 대한 반응성 분석)**를 수행해야 하며, 필요 시 대체적 통합 프레임워크(예: 퍼지 AHP, TOPSIS, ANP 등)와의 비교를 통해, 핵심 결론이 특정 방법론 선택에 종속되지 않는지를 확인하는 과정이 요구된다.
셋째, 증거의 다중모달 보강과 설계 피드백의 실용화이다. 현재의 설문 기반 프레임을 유지하되, 실현 가능한 객관적 데이터 지표를 삼각 검증(Triangulation) 방식으로 보완함으로써 평가의 설명력을 높일 수 있다. 예를 들어, 시선 추적 기반의 시각 주의 분포 데이터, 또는 차체 형상 요소의 정량화에 사용되는 기하학적 기술자(Feature descriptors) 등을 도입함으로써, “감성 의미 차원-형체 단서-사용자 반응” 간 매핑 관계의 추적 가능성을 높이고, 후속 설계 조정 단계에서 보다 지시적인 피드백 자료로 기능하게 할 수 있을 것이다.
종합적으로, 본 연구가 제안한 조형 평가 프레임워크는 개념 설계 단계에서 재검증 가능하고 해석 가능하며, 다양한 맥락에 이식 가능한 구조를 지향한다. 그 유효성은 현재 설정된 제한된 조건에서 실증적으로 확인되었으며, 향후 보다 넓은 응용 범위로의 확장을 위해서는 동일한 의미 구조와 절차적 일관성을 유지하되, 구조적 견고성에 대한 추가 검증을 병행할 필요가 있다. 이와 같은 보완적 확장 작업을 통해, 핵심 의미 차원의 중요도 서열과 그에 따른 설계 대안의 성과 차별성 간 관계는 지속적인 설명력을 유지할 수 있을 것으로 기대된다.
Nomenclature
| U : | original evaluation matrix |
| R : | normalized evaluation matrix |
| cij : | normalized value of alternative i under criterion j |
| pij : | proportion of alternative i under criterion j |
| Ej : | information entropy of criterion j |
| Dj : | utility value of criterion j |
| ωj : | objective weight(entropy weight) of criterion j |
| ωk : | composite weight(combined subjective and objective weight) of criterion k |
| Xi : | comprehensive evaluation score of alternative i |
| m : | number of alternatives |
| n : | number of criteria (here, n = 12) |
References
-
M. Nagamachi, “Kansei Engineering: A New Ergonomic Consumer-Oriented Technology for Product Development,” International Journal of Industrial Ergonomics, Vol.15, No.1, pp.3-11, 1995.
[https://doi.org/10.1016/0169-8141(94)00052-5]
- C. E. Osgood, G. J. Suci and P. H. Tannenbaum, The Measurement of Meaning, Urbana, University of Illinois Press, 1957.
- R. Likert, “A Technique for the Measurement of Attitudes,” Archives of Psychology, Vol.140, pp.1-55, 1932.
-
T. L. Saaty, “Decision Making with the Analytic Hierarchy Process,” International Journal of Services Sciences, Vol.1, No.1, pp.83-98, 2008.
[https://doi.org/10.1504/IJSSCI.2008.017590]
-
T. Jindo and K. Hirasago, “Application Studies to Car Interior of Kansei Engineering,” International Journal of Industrial Ergonomics, Vol.19, No.2, pp.105-114, 1997.
[https://doi.org/10.1016/S0169-8141(96)00007-8]
-
C. Tanoue, K. Ishizaka and M. Nagamachi, “Kansei Engineering: A Study on Perception of Vehicle Interior Image,” International Journal of Industrial Ergonomics, Vol.19, No.2, pp.115-128, 1997.
[https://doi.org/10.1016/S0169-8141(96)00008-X]
- R. Al-Aomar, “A Combined AHP-Entropy Method for Deriving Subjective and Objective Criteria Weights,” International Journal of Industrial Engineering: Theory, Applications and Practice, Vol.17, No.1, pp.12-24, 2010.
- Y. Chen, Toyota Virtual Concept Car Designing, Master’s Dissertation, Donghua University, Shanghai, 2015.
- A. Li, “A Study of Automotive Front Face Expressions Based on Perceptual Engineering,” Automotive Knowledge, No.10, pp.68-70, 2024.

