The Korean Society Of Automotive Engineers
[ Article ]
Transactions of the Korean Society of Automotive Engineers - Vol. 33, No. 11, pp.947-955
ISSN: 1225-6382 (Print) 2234-0149 (Online)
Print publication date 01 Nov 2025
Received 02 Jul 2025 Revised 01 Aug 2025 Accepted 05 Aug 2025
DOI: https://doi.org/10.7467/KSAE.2025.33.11.947

12 V 배터리 대체형 48 - 12 V 벅 컨버터의 설계 및 적용 가능성 연구

이경록1, 2) ; 김태훈3) ; 최재영3) ; 최태일3) ; 이상원*, 1)
1)공주대학교 전기전자제어공학부
2)한국산업기술시험원 디지털산업본부 전력신산업기술센터
3)한국자동차연구원 친환경기술연구소 전기동력기술부문
Design and Feasibility Study of a 48 – 12 V Buck Converter for Replacing 12 V Battery
Kyung-Rok Lee1, 2) ; Tae-Hoon Kim3) ; Jae-Young Choi3) ; Tae-Il Choi3) ; Sang-Won Lee*, 1)
1)Department of Electrical, Electronics and Control Engineering, Kongju National University, Chungnam 31080, Korea
2)New Industry Technology Center for Electric Power, Korea Testing Laboratory, 112 Jiksan-ro, Jiksan-eup, Seobuk-gu, Cheonan-si, Chungnam 31035, Korea
3)Electric Power Train R&D Department, Korea Automotive Technology Institute, 303 Pungse-ro, Pungse-myeon, Dongnam-gu, Cheonan-si, Chungnam 31214, Korea

Correspondence to: *E-mail: swlee@kongju.ac.kr

Copyright Ⓒ 2025 KSAE / 240-07
This is an Open-Access article distributed under the terms of the Creative Commons Attribution Non-Commercial License(http://creativecommons.org/licenses/by-nc/3.0) which permits unrestricted non-commercial use, distribution, and reproduction in any medium provided the original work is properly cited.

Abstract

This paper presented the design procedure of a 250 W 48 V to 12 V buck converter for the zone control unit (ZCU) of electric vehicles (EVs) to ensure high efficiency and stable 12 V output performance. The total power losses, including switching, reverse recovery, conduction, dead time, and core losses, were calculated, and the weighted efficiency was evaluated by varying the value of inductance and switching frequency. Then, the optimal electrical parameters of the converter having maximum weighted efficiency were selected, and the type 3 voltage mode controller was designed based on the K-factor method. Finally, the circuit simulation was conducted to evaluate the performance of line and load regulation under ±10 % input voltage variation and 10 % to 100 % load transients. The findings revealed that the variations in the output voltage coincided with the voltage range of 10.5 V to 14.8 V in the Korean Industrial Standard C 8504.

Keywords:

Buck converter, Voltage mode controller, Zone control unit, Electric vehicle, Lead acid battery

키워드:

벅컨버터, 전압제어기, 영역제어기, 전기자동차, 납축전지

1. 서 론

최근 전동화 수요의 급격한 증가와 더불어 차량 제조 업체들은 차량의 무게, 비용 및 시스템의 복잡성을 줄이기 위한 해결책을 지속적으로 모색하고 있다; 자동차 전장의 전력 아키텍처 분야에서는 높은 전압에서 낮은 전류를 사용하여 구동계의 전력 손실을 저감할 수 있는 800 V 시스템이 선호되고 있으며,1-3) 꾸준히 증가하는 전장품의 부하를 감당하기 위하여 기존 12 V의 비효율적인 전원 시스템에서 와이어링 하네스의 무게와 비용을 현저히 줄일 수 있는 800 - 48 V 시스템으로의 전환을 검토하고 있다.4,5) 해당 전력 아키텍처는 차체의 영역 별로 Fig. 1과 같이 ZCU(Zone Control Unit)을 배치하여 제어 및 전원 분배의 효율성 달성을 도모하고 있으나, 각 영역 별로 기존 12 V 부하들의 48 V 전환이 지연되어 기존 12 V의 저전압 배터리인 납축전지 사용이 불가피한 실정이다. 이 경우, ZCU의 존재에도 불구하고 저전압 배터리의 와이어링이 차량 전체에 배치되어야 하며, 납축전지의 낮은 전력 및 에너지 밀도로 인하여 공간 효율성이 떨어지는 문제점이 발생한다. 또한 납축전지의 노후화로 인한 주기적인 교체, 환경 오염 및 재활용 등의 이슈가 존재하기 때문에, 800 - 48 V전력 아키텍처에서는 이를 우선적으로 48 - 12 V 컨버터로 대체하는 것이 자명하다.6,7)

Fig. 1

Block diagram of 800 - 48 V architecture

48 V에서 12 V의 전압 강하는 다양한 유형의 전력변환 토폴로지를 사용할 수 있으며, 크게 절연형 솔루션8-10)과 비절연형 솔루션11-13)으로 나뉠 수 있다. 절연형 솔루션의 경우, 높은 안전성과 높은 전압 변환비를 달성할 수 있지만, 상대적으로 낮은 효율과 복잡한 회로구조 그리고 제어기 설계의 어려움이 존재한다. 이와 달리, 비절연형 솔루션은 높은 효율 및 낮은 가격의 장점이 있으며, 이미 800 - 48 V의 LDC (Low-voltage DC-DC Converter)를 통해 전기적 절연이 확보되었기 때문에 최근 많은 제조사들이 12 V 저전압 배터리 대체용으로 해당 솔루션을 채택하고 있다.14) 비절연형 솔루션의 경우, 다양한 유형의 벅컨버터가 사용될 수 있으나, 특히 동기형 스위칭 기법을 사용한 벅컨버터가 전기적으로 가장 간단한 회로 구성, 낮은 도통 손실, 병렬 구동을 통한 손쉬운 용량 확장 그리고 낮은 전압 및 전류 리플 등의 장점으로 가장 우수한 특성을 갖고 있다. 또한 전달함수 상 우반면의 극점이 존재하지 않고, 고정된 두 개의 극점 및 한 개의 영점을 갖기 때문에 제어기의 설계 및 안정성 확보가 용이하다.15,16) 고효율화 관점에서는 전압 및 전류 스트레스를 낮출 수 있는 스누버를 사용한 변형 구조를 이용하거나,17) 와이드 밴드 갭 반도체를 채택는 등18,19) 다양한 선행 연구가 진행되었으나,20,21) 초기 설계자가 참조하고 소자값 및 스위칭 주파수 등의 전기적 파라미터를 선정할 수 있는 가이드가 부족하다. 또한 12 V 저전압 배터리 대체용 48 - 12 V 컨버터의 경우, 단순한 전력변환의 목적과 달리 효율 최적화를 통한 전기적 파라미터 선정과 기존 12 V 납축전지에 준하는 과도응답의 안정성이 요구되나, 지금까지 이를 달성하기 위한 방법론에 대해 체계적으로 정리한 선행연구 또한 실행되지 않았다. 특히 전력 변환기의 특성인 로드 및 입력 전압의 변동에 따른 언더슛 및 오버슛이 존재할 수 있어, 제어기 설계를 통한 12 V 부하의 안정적인 전원 공급은 필수적인 사항이다.

이에 해당 연구에서는 손실 계산을 기반으로 전기적 파라미터를 선정하는 방법을 제시하였으며, 벅 컨버터및 제어기의 s-domain 소신호 모델링을 통한 전압 제어기 설계 과정을 정리하였다. 또한 라인 레귤레이션과 로드 레귤레이션을 고려한 제어기 설계를 진행하여 입력 및 로드 변동에 따른 컨버터의 출력 변동에 대하여 분석하였다.


2. 전기적 손실 분석

벅컨버터의 전력 손실은 크게 스위칭 손실(Switching loss) 및 역회복 손실(Reverse recovery loss), 도통 손실(Conduction loss), 데드타임 손실(Dead-time loss) 그리고 코어 손실(Core loss)로 나눌 수 있으며22, 23), 위 종류의 손실 합산을 통하여 적합한 스위칭 주파수와 인덕턴스 값을 선정해야 한다. 해당 연구에서는 Fig. 2(a)의 동기형 스위칭 방법을 사용한 벅 컨버터와 Fig. 2(b)의 동작파형을 기반으로 전기적 손실을 계산하였다24). 동기형 스위칭 방법을 사용한 벅 컨버터의 경우, 기존 환류 다이오드를 대체하여 스위치 S2를 사용한 구조이며, Vs의 초핑을 담당하는 S1과 상보적으로 동작한다. 이를 통해 다이오드의 포워드 전압에 의한 도통 손실을 스위치 내 드레인-소스 기생 저항인 Rds에 의한 도통 손실로 대체하여 고전류 부하에서 도통 손실을 저감할 수 있다. 나머지 출력 전류 및 전압 등의 전기적 특성은 기존 벅 컨버터와 동일하다.

Fig. 2

(a) Schematic and (b) theoretical waveforms of the synchronous switching buck converter

2.1 스위칭 손실 및 역회복 손실

일반적으로 전력변환기에서 사용하는 MOSFET(Metal Oxide Field Effect Transistor)은 스위칭을 하는 순간 턴-온 손실과 턴-오프 손실이 발생한다. 이때, MOSFET의 상승시간 tr 하강 시간 tf, 스위칭 직전의 전압 스트레스 vDS, 스위칭 직후의 도통 전류 is, 그리고 스위칭 주파수 fs = 1/Ts에 의하여 스위칭 손실 Psw,loss는 다음과 같이 계산될 수 있다.

Psw,loss=12vDSistr+tffs(1) 

해당 수식을 Fig. 2(b)에 대입할 경우 동기형 스위칭 방법을 사용하는 벅컨버터의 총스위칭 손실 Psw,total은 다음과 같이 계산된다.

Psw,total=VsfsIotr+tf(2) 

다음으로 출력 전류 I0, 인덕터 전류 iL의 리플인 ∆iL의 대소관계에서 0.5∆iL<I0의 Continuous Conduction Mode(CCM)으로 동작하는 동기 스위칭 벅컨버터는 S2가 꺼지는 순간 바디 다이오드의 역회복 특성으로부터의 역회복 손실 Prr,loss가 발생한다. 해당 손실은 역회복 전하 Qrr, 바디 다이오드의 전압 스트레스 vDSfs에 의해서 아래와 같이 계산된다.

Prr,loss=vDSQrrfs(3) 

동기형 스위칭 기법을 활용하는 벅컨버터의 경우에는 vDS2=Vs 이므로 역회복 손실 Prr,total

Prr,total=VsQrrfs(4) 

로 계산할 수 있다.

2.2 도통 손실

벅 컨버터에서의 도통 손실 Pcond은 대부분 MOSFET과 인덕터에서 발생한다. MOSFET의 도통 손실 Pcond,s의 경우, 턴-온 된 상태에서의 드레인 및 소스 간의 기생 저항 Rds, RMS 전류 IRMS,S에 의해 결정되며, 듀티비 D를 갖는 Fig. 2(b)의 파형에서 S1S2의 도통손실은 아래와 같이 계산된다.

Pcond,S1=IRMS,S12Rds(5) 
Pcond,S2=IRMS,S22Rds(6) 

이때, S1S2의 RMS 전류인 IRMS,S1, IRMS,S2D, I0, ∆iL에 의해서 아래와 같이 결정된다.

IRMS,SW1=DIo2+ΔiL12(7) 
IRMS,SW2=1-DIo2+iL12(8) 

인덕터의 도통 손실 Pcond,L 경우, LCR 미터로부터 측정되는 기생 저항 Resr,L, L의 RMS 전류 IRMS,L에 의해 아래와 같이 계산된다.

Pcond,L=IRMS,L2Resr,L(9) 

이때, IRMS,LI0와 ∆iL에 의해 아래와 같다.

IRMS,L=Io2+ΔiL12(10) 

최종적으로 동기형 스위칭 방법을 사용하는 벅컨버터에서의 총 도통 손실 Pcond,total은 다음과 같이 계산된다.

Pcond,total=Io2+Vs-Vo12LDTsRds+Resr,L(11) 

2.3 데드타임 손실

동기형 스위칭 방법을 사용한 벅 컨버터의 경우 S1S2가 동시에 턴-온 되어 발생하는 암숏 현상을 막기 위하여 반드시 Fig. 2(b)와 같이 스위칭 신호 사이에 데드타임 td을 삽입해야 한다. 이때, MOSFET의 바디다이오드가 턴-온 되는 구간이 존재하며, 바디다이오드의 포워드 전압 VSDF에 의하여 데드타임 손실 Pdead가 발생한다. 0.5∆iL>I0의 Discontinuous Conduction Mode(DCM)조건의 경우 S1S2 모두에서

Pdead,S1=VSDFiLt4tdfs(12) 
Pdead,S2=VSDFiLt1tdfs(13) 

의 데드타임 손실이 발생하여 총 데드타임 손실은

Pdead,total=2VSDFIotdfs(14) 

이며, 0.5∆iL>I0의 CCM 조건의 경우 S2에서만 해당 손실이 발생하여 (13)에 따라,

Pdead, total=VSDFtdfsIo+Vs-Vo2LDTs(15) 

의 데드타임 손실이 발생한다.

2.4 코어 손실

코어의 손실 Pcore은 일반적으로 슈타인메츠(Steinmetz)방정식을 통하여 아래와 같이 계산할 수 있다.

Pcore=αfsxByLTVcore10-6(16) 

이때 α , χ , y는 코어의 특성을 나타내는 계수이며, ∆B는 Peak-to-peak Flux Swing, L(T)는 온도 보정 상수, Vcore는 cm3을 갖는 코어의 부피이다. 해당 컨버터에서 ∆B

ΔB=Vs-VoDTsNAe(17) 

이며, N은 인덕터 권선의 와인딩 수, Ae는 m2을 갖는 코어의 단면적이다.


3. 전달함수 모델링 및 제어기 설계

전력변환기의 각 블록들은 시간영역에서 평균화 (Averaging)와 선형화 (Linearization)을 통하여 소신호 모델로 모델링될 수 있다. 그 다음으로 s-domain으로 변환하여 소신호 모델을 도출할 수 있으며, 해당 모델들을 기반으로 선형 영역의 제어기 설계 기법을 적용할 수 있다.15,16)

3.1 전달함수 모델링

제안하는 컨버터의 블록선도는 Fig. 3과 같으며, 여기서 제어기 Gc (s), PWM 변조기 Gpwm (s), 전력부 Gps (s), 입출력전압비 Gvs (s), 출력 임피던스 Zp (s) 블록의 전달함수는 각각 다음과 같다.

Gcs=vconsverrs=kcs1+s/ωz21+s/ωp2(18) 
Gpwms=dsvcons=1vsaw^(19) 
Gpss=vosds=Vin1+sωesr,Co1+sQωo+s2ωo2(20) 
Gvss=vosvss=D1+sωesr,Co1+sQωo+s2ωo2(21) 
Zps=vosios=Rl1+sωesr,Co1+sωesr,L1+sQωo+s2ωo2(22) 
Fig. 3

Control block diagram of 48 - 12 V buck converter

여기서 ωesr,Co=1/Resr,CoCo, Q=RCo/L, ωo=1/LCo, ωesr,L=Resr,L/L이며, Resr,Co, Resr,L은 출력커패시턴스 CoL의 직렬기생저항 그리고 vsaw^은 PWM 변조기 내 삼각파의 피크 전압 값이다.

최종적으로 제어기 설계에 사용되는 루프게인 Gloop (s), 라인레귤레이션 검토에 사용되는 오디오 민감성 Gau (s), 로드 레귤레이션에 사용되는 폐루프 출력 임피던스 Zo (s)는 아래와 같으며 여기서 kFB는 출력전압의 피드백 전압 강하 비율이다.

Gloop s=GcsGpwm sGps skFB(23) 
Gau s=Gvs s1+Gloop s(24) 
Zo s=Zp s1+Gloop s(25) 

3.2 제어기 설계

제안하는 컨버터의 제어기는 Gloop (s)를 고려하여 설계할 수 있다. 원점에서 Gc (s)와 컷오프 주파수에서의 Gps (s)의 위상 합은 -180도보다 더 작은 음의 값을 같기 때문에, 위상여유 ΦPM과 이득 여유의 용이한 확보와 90도 이상의 위상 증가량인 Φboost를 달성하기 위하여 해당 논문에서는 (18)과 같은 type3 제어기를 도입하였으며, 이 과정에서 K-Factor method를 활용하였다.16)

가장 먼저, Gloop (s)의 컷오프 주파수 fcLCo의 공진주파수보다 높게 설정하며, ΦPM의 경우, 40 ~ 60 도 정도를 확보하는 것이 일반적이다. 따라서 type3 제어기의 Φboost는 아래의 수식과 같이 설정한다.

ϕboost =-90+ΦPM-Gps sfc(26) 

다음으로 K-Factor인 Kboost를 아래의 수식과 같이 설정하고,

Kboost=tan45+Φboost 4(27) 

이를 활용하여 다음과 같이 제어기의 영점과 극점을 계산한다.

ωz=2πfz=2πfcKboost (28) 
ωp=2πfp=2πKboostfc(29) 

마지막으로 컷오프 주파수에서 Gloop (s)이 0dB인 것을 활용하여 제어기의 이득kc는 아래와 같이 계산한다.

kc=GcsfcωzKboost (30) 

4. 12 V 배터리 대체를 위한 벅컨버터 설계 과정

해당 논문에서는 우선 Section 2의 전기적 손실 분석을 활용하여 가중치 효율을 도출하였으며, 이를 기반으로 12 V 저전압 배터리 대체용 벅컨버터의 전기적 파라미터를 선정하였다. 그 다음으로 Section 3에 포함된 전달함수 모델링을 수행한 후, K-Factor 방법을 활용하여 제어기 설계를 진행하였다. 최종적으로 Gloop (s), Gau (s), Zo (s)의 주파수 응답을 관측하여, 12 V 배터리 대체용 벅 컨버터의 실용적이고 체계적인 설계 절차를 제시 및 검증하였다.

가장 먼저 컨버터의 소형화를 달성하기 위하여, SMD 타입의 상용 인덕터 L을 모색하였으며, BOURNS 사의 가장 큰 사이즈 및 전류 용량을 가진 PQ2614 라인업을 선정하였다. 이 때, 250 W 급의 48 V to 12 V 컨버터의 경우 L의 평균전류가 20.83A인 것을 고려하였을 때, 선정 가능한 L는 6.8 uH, 4.7 uH, 3.3 uH, 2.2 uH 이다. 다음으로 각 L에 대하여 fs별로 최대 전류를 계산하였으며, 포화 전류 이내의 전류에서 동작하기 위하여 6.8 uH의 경우 48.41 kHz 이상, 4.7 uH의 경우 35.23 kHz 이상, 3.3 uH의 경우 29.59 kHz 이상, 2.2 uH의 경우 32.38 kHz 이상의 fs에서 사용해야한다. 이때, CISPR25 표준의 전도성 방사의 규제를 손쉽게 만족시키기 위하여 최대 스위칭 주파수를 150 kHz로 설정하였으며, 스위칭 소자의 최대 전류는 2.2 uH의 32.38 kHz로부터 126.34 A로 설정하여 약 25 %의 마진을 고려하여 최대 전류 160 A 이상, 내압 60 V를 갖는 IPP019N06NF2S로 선정하였다. 다음으로 검토한 인덕턴스와 스위칭 주파수 범위내에서의 손실 계산을 진행하여 최종 파라미터를 선정을 진행하였다. 이때, IPA040N06N으로부터 tr = 53ns, tf = 65ns, Qrr = 53nC, Rds = 4.0, VSDF = 1V, td = 150ns로 설정하였으며, PQ2614 라인업으로부터 Resr,L=1.62, N = 4.75, Vcore = 5.87cm3, Ae = 1.39∙10-4m2, Magnetics사의 F Material로 가정하여 a = 3.5, x = 1.4, y = 2.5, L(T)=0.64375로 설정하였다. 위의 내용을 기반으로 최적의 파라미터를 선정하기 위하여, 각 인덕턴스에서 로드 별로 효율을 Fig. 4와 같이 연산하였다. 이때, Vs = 48V, Vo = 12V로 고정하였으며, 출력 전력 Po = 250W를 100 % 부하 기준으로 설정하였다. 연산 결과, 20 % 이하의 저부하 영역에서는 스위칭 주파수가 낮을수록 효율이 급격히 저하되었는데, 이는 낮은 주파수에서 ∆iL이 커지면서 ∆B가 증가하고, 이로 인해 코어 손실이 증가하였기 때문이다. 반면, 70 % 이상의 고부하 영역에서는 전체 주파수 대역에서 효율이 90 % 이상으로 유지되었으며, 스위칭 주파수가 증가함에 따라 스위칭 손실이 증가하였음에도 불구하고 ∆iL및 ∆B가 감소하여 코어 손실이 줄어드는 효과로 효율 저하 폭은 제한적인 것으로 나타났다. 이러한 분석을 통해, 저부하에서는 고주파 구동, 고부하에서는 저주파 구동이 상대적으로 높은 효율을 달성함을 확인하였으며, 이에 따라 부하 조건 및 스위칭 주파수를 고려한 최적화된 파라미터 선정이 필요함을 알 수 있었다. 본 연구에서는 실차 운용 환경을 고려하여 부하 조건 별 사용 빈도를 반영하였고 부하조건 10 %, 20 %, 50 %, 75 %, 100 %에 0.1, 0.2, 0.4, 0.2, 0.1의 가중치를 ηweighted = 0.1∙η10+0.2∙η20+0.4∙η50+0.2∙η75+0.1∙η100와 같이 부여하여 통합효율을 계산하였다. 그 결과, 94.94 %의 가장 높은 통합 효율을 갖는 L = 4.7 uH, fs = 52 kHz로 파라미터를 선정하였으며, 해당 파라미터의 전 로드 범위에서의 효율 및 전력 손실은 Fig. 5(a)와 같다. 이때, 87 %의 로드 범위인 218 W에서 최대 효율 96.03 %을 나타내었다. Fig. 5(b)와 같이 각 로드 범위에서의 손실 분포를 살펴볼 경우, 저부하에서 대부분의 손실이 코어에서 발생하였으며, 고부하에서 스위칭 로스의 비중이 가장 높고 도통 손실 역시 지속적으로 증가하는 것을 확인할 수 있었다. 마지막으로 Co의 경우, 출력 전압 12 V의 2 % 이내의 리플을 갖도록 400 uF로 설정하였다.

Fig. 4

Calculated efficiency varying load and switching frequency

Fig. 5

(a) Calculated efficiency and total loss, (b) Loss composition at L = 4.7 uH, fs = 52 kHz

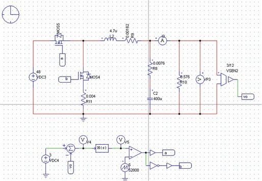
다음으로 제어기의 경우, ωo = 3.67kHz고려하여 fc = 10kHz, ΦPM = 60°가 되도록 설정하였으며, kFB = 0.25, Gpwm = 1/3, D = 0.25, Resr,Co = 7.6, Resr,L = 1.62으로 제어기의 전달함수를 설정하였다. 그 다음으로 (26)-(30)을 활용하여 K-Factor 기반 제어기를 설계한 결과, kc = 6668.4, ωz = 12.6krad/s, ωp = 313.18krad/s로 선정하였다. 그 결과 Fig. 6(a)와 같이 설정한 fc = 10kHz, ΦPM = 60°를 만족시키는 것을 알 수 있었다. 다음으로 입력 전압 및 로드 변동에 따른 안정성을 확인하기 위하여 오디오 민감성 Gau (s)과 출력 임피던스 Zo (s)를 Fig. 6(b) and (c)와 같이 확인하였으며, 전 주파수 범위에서 |Gau (s)|, |Zo (s)|<0dB으로 입력 전압 및 로드 변동에 따른 정전압 정류 특성의 강건성을 확인하였다.

Fig. 6

Frequency responses of (a) Gps, Gc, Gloop and magnitude of (b) Gau and (c) Zo


5. 시뮬레이션 검증

Section. 4를 기반으로 설계한 12 V 저전압 배터리 대체용 벅컨버터 및 제어기의 사양은 Table 1과 같으며, 이를 활용하여 Fig. 7과 같은 PSIM 시뮬레이션 프로토타입을 구성하였다. 분해능은 0.1 usec로 설정하였으며, 제안하는 설계 과정을 통해 설계한 벅컨버터의 입력 전압 및 출력 부하 변동에 따른 안정적인 출력 전압 유지 여부를 중점적으로 확인하였다.

Parameters value of the simulation prototype

Fig. 7

Simulation prototype of the buck converter

가장 먼저 해당 프로토타입에 적용된 제어기의 성능을 검증하기 위하여 On Board Charger (OBC) 출력단인 입력 전압 변동에 따른 라인 정류 성능을 검증하였다. 최대 출력인 250 W 상태에서 52.8 V 및 43.2 V 간의 ±10% 입력 전압 변동을 실시하였으며, 관측되는 언더슛, 오버슛은 Fig. 8(a)과 같이 각각 0.97 V, 0.92 V로 측정되었으며 안정시간 모두 0.5 ms 이내로 측정되었다.

Fig. 8

Simulation waveforms of the buck converter in the variation of (a) the input voltage and (b) load condition

다음으로 10 % (2.08 A, 25 W) 및 100 % (20.83 A, 250 W) 간 부하 변동 조건 적용을 통한 로드 정류 성능을 검증하였다. 이 때, 관측되는 오버슛과 언더슛은 Fig. 8(b)와 같이 각각 0.68 V, 0.73 V로 측정되었으며, 안정시간은 모두 0.2 ms 이내로 측정되었다.

위 두 시뮬레이션을 통해 설계한 벅컨버터가 입력 전압 및 급격한 로드 변동에도 불구하고 저전압 12 V 배터리 관련 표준인 KS C 8504에 기술된 전압 범위인 10.5 - 14.8 V 내에서 전압을 출력하는 것을 확인할 수 있었다. 이를 통해 800 - 48 V 전력 아키텍처에서 해당 48 - 12 V 벅 컨버터가 12 V 저전압 배터리를 성공적으로 대체할 수 있음을 확인할 수 있었다.


6. 결 론

본 연구는 전기자동차의 48 V 전장 아키텍처에서 기존 12 V 저전압 배터리를 대체하기 위한 비절연형 벅 컨버터의 설계 절차를 체계적으로 제안하였다. 가장 먼저 다양한 전력 손실 요소를 정량적으로 분석하고, 이를 바탕으로 가중치를 부여한 통합 효율 기준을 설정하여, 250 W 급에서 최대 94.94 %의 통합 효율을 달성할 수 있는 인덕턴스 및 스위칭 주파수의 값을 선정하였다. 또한 K-factor 기법을 활용한 Type-3 전압 모드 제어기를 설계하여, 제안된 컨버터가 다양한 입력 및 부하 조건에서 충분한 위상 여유와 대역폭을 확보하도록 하였다. 시뮬레이션 결과, ±10 % 입력 전압 변화 및 10 - 100 % 부하 변동 조건에서도 KS C 8504에 정의된 전압 범위(10.5 - 14.8 V)내에서 출력 전압을 안정적으로 유지하는 성능을 보였다. 이를 통해 본 연구에서 제안한 방법으로 설계한 벅 컨버터가 전기적 성능 및 제어 안정성 측면에서 12 V 저전압 배터리를 효과적으로 대체할 수 있음을 확인하였다.

Acknowledgments

본 연구는 산업통상자원부의 재원으로 한국산업기술기획평가원(KEIT)의 자동차산업기술개발 사업의 지원을 받아 수행한 연구결과입니다(과제번호: RS-2024-00406008).

References

  • J.-Y. Kim, B.-S. Lee, D.-H. Kwon, D.-W. Lee and J.-K. Kim, “Low Voltage Charging Technique for Electric Vehicles with 800 V Battery,” IEEE Transactions on Industrial Electronics, Vol.69, No.8, pp.7890–7896, 2022. [https://doi.org/10.1109/TIE.2021.3109526]
  • M. Abbasi and J. Lam, “An SiC-Based AC/DC CCM Bridgeless Onboard EV Charger with Coupled Active Voltage Doubler Rectifiers for 800 V Battery Systems,” Proceedings of the IEEE Applied Power Electronics Conference and Exposition (APEC), USA, pp.905–910, 2020. [https://doi.org/10.1109/APEC39645.2020.9124294]
  • D.-D. Le, S. Chaturvedi, S.-A. Khan, M. Wang and M. Elshaer, “A Magnetic-Less DC/DC Converter with Pulse Charging for 800 V Powertrains from 400 V DC Fast Chargers,” Proceedings of the IEEE Applied Power Electronics Conference and Exposition (APEC), USA, pp.3155–3159, 2025. [https://doi.org/10.1109/APEC48143.2025.10977413]
  • M.-H. Jung, J.-H. Jun and S.-J. Park, “Development of Impedance-Based Equivalent Circuit Model to Predict Current-Voltage Behavior for 48 V MHEV NMC Battery,” Transactions of KSAE, Vol.29, No.4, pp.337–348, 2021. [https://doi.org/10.7467/KSAE.2021.29.4.337]
  • Texas Instruments, “Dual-Phase Buck Converter Reference Design Using GaN FETs for 48 V Automotive Applications,” Technical Report TIDT388, pp.1–20, 2024.
  • C. Fei, M. H. Ahmed, F. C. Lee and Q. Li, “Two-Stage 48 V–12 V/6 V–1.8 V Voltage Regulator Module with Dynamic Bus Voltage Control for Light-Load Efficiency Improvement,” IEEE Transactions on Power Electronics, Vol.32, No.7, pp.5628–5636, 2017. [https://doi.org/10.1109/TPEL.2016.2605579]
  • H. Liu and L. He, “Analyses and Design of a High-Power Bidirectional 48 V–12 V DC/DC Converter System for Electric Vehicle Application,” Proceedings of the 47th Annual Conference of the IEEE Industrial Electronics Society (IECON), pp.1–6, 2021. [https://doi.org/10.1109/IECON48115.2021.9589662]
  • K. Sakamoto, A. Yamaguchi and K. Nakahara, “48 V–12 V Isolated-Type DC/DC Converter Miniaturized Using GaN Transistors and Operating at 2 MHz Switching Frequency,” Proceedings of the IEEE Workshop on Wide Bandgap Power Devices and Applications in Asia (WiPDA Asia), pp.1–6, 2020. [https://doi.org/10.1109/WiPDAAsia49671.2020.9360289]
  • S. Miyawaki, J. Itoh and K. Iwaya, “A High-Efficiency Isolated DC/DC Converter Using Series Connection on Secondary Side,” Proceedings of the International Power Electronics Conference (ECCE Asia), pp.620–625, 2010. [https://doi.org/10.1109/IPEC.2010.5543336]
  • M. H. Ahmed, A. Nabih, F. C. Lee and Q. Li, “Low-Loss Integrated Inductor and Transformer Structure and Application in Regulated LLC Converter for 48 V Bus Converter,” IEEE Journal of Emerging and Selected Topics in Power Electronics, Vol.8, No.1, pp.589–600, 2020. [https://doi.org/10.1109/JESTPE.2019.2952878]
  • P. Majumder, S. Kapat, D. Kastha and A. Patel, “Modeling, Analysis, and Design of 48/12 V Digitally Controlled Non-Isolated DAB-Type Converters for Automotive and Data Center Applications,” Proceedings of the IEEE International Conference on Power Electronics, Smart Grid, and Renewable Energy (PESGRE), pp.1–6, 2023. [https://doi.org/10.1109/PESGRE58662.2023.10405098]
  • Z. Zhang, W. Eberle, Y.-F. Liu and P. C. Sen, “A Novel Non-Isolated ZVS Asymmetrical Buck Converter for 12 V Voltage Regulators,” Proceedings of the IEEE Power Electronics Specialists Conference (PESC), pp.974–978, 2008. [https://doi.org/10.1109/PESC.2008.4592056]
  • J.-W. Lim, H.-J. Kim and J.-S. Choi, “Research on a 2.5 kW 8-Phase Bi-Directional Converter for Mild Hybrid Electric Vehicles,” Transactions of KSAE, Vol.25, No.1, pp.82–91, 2017. [https://doi.org/10.7467/KSAE.2017.25.1.082]
  • Toshiba Electronic Devices &Storage Corporation, Automotive 3 kW 48 V–12 V Bidirectional DC–DC Converter Design Guide, RD210-DGUIDE-01, Rev.1, pp.1–29, 2025.
  • B. Choi, Pulsewidth Modulated DC-to-DC Circuits, Dynamics, and Control Schemes, Wiley-IEEE Press, Hoboken, 2013. [https://doi.org/10.1002/9781118772188]
  • N. Mohan, Electric Power Systems: A First Course, John Wiley &Sons, Hoboken, 2012.
  • K. Hata, Y. Yamauchi, T. Sai, T. Sakurai and M. Takamiya, “48 V–to–12 V Dual-Path Hybrid DC–DC Converter,” Proceedings of the IEEE Applied Power Electronics Conference and Exposition (APEC), pp.2279–2284, 2020. [https://doi.org/10.1109/APEC39645.2020.9124077]
  • B. Li, W. Qin, Y. Yang, Q. Li, F. C. Lee and D. Liu, “A High-Frequency High-Efficiency GaN-Based Bi-Directional 48 V/12 V Converter with PCB Coupled Inductor for Mild Hybrid Vehicle,” Proceedings of the IEEE 6th Workshop on Wide Bandgap Power Devices and Applications (WiPDA), Atlanta, GA, pp.204–211, 2018. [https://doi.org/10.1109/WiPDA.2018.8569067]
  • A. Leon-Masich, R. Molina-Llorente, M. Tena-Gil and R. Jimenez-Pino, “High-Efficiency GaN-Based 48 V/12 V DC–DC Converter for Automotive Applications,” Proceedings of the EEHE – Electric/Electronic in Hybrid and Electric Vehicles and Electrical Energy Management Conference, Germany, 2018.
  • H. Tarzamni, H. S. Gohari, M. Sabahi and J. Kyyrä, “Non-Isolated High Step-Up DC–DC Converters: Comparative Review and Metrics Applicability,” IEEE Transactions on Power Electronics, Vol.39, No.1, pp.582–601, 2024. [https://doi.org/10.1109/TPEL.2023.3264172]
  • F. Mumtaz, N. Z. Yahaya, S. T. Meraj, B. Singh, R. Kannan and O. Ibrahim, “Review on Non-Isolated DC–DC Converters and Their Control Techniques for Renewable Energy Applications,” Ain Shams Engineering Journal, Vol.12, No.4, pp.3747–3763, 2021. [https://doi.org/10.1016/j.asej.2021.03.022]
  • D. Jauregui, B. Wang and R. Chen, “Power Loss Calculation with Common Source Inductance Consideration for Synchronous Buck Converters,” Texas Instruments, Application Report No. SLPA009A, pp.1–16, 2011.
  • D. Jauregui, B. Wang and R. Chen, “Power Loss Calculation with Common Source Inductance Consideration for Synchronous Buck Converters,” Texas Instruments, Application Report No. SLPA009A, pp.1–16, 2011.
  • G. Sizikov, A. Kolodny, E. G. Fridman and M. Zelikson, “Efficiency Optimization of Integrated DC–DC Buck Converters,” Proceedings of the 17th IEEE International Conference on Electronics, Circuits and Systems (ICECS), Athens, Greece, pp.1208–1211, 2010. [https://doi.org/10.1109/ICECS.2010.5724735]

Fig. 1

Fig. 1
Block diagram of 800 - 48 V architecture

Fig. 2

Fig. 2
(a) Schematic and (b) theoretical waveforms of the synchronous switching buck converter

Fig. 3

Fig. 3
Control block diagram of 48 - 12 V buck converter

Fig. 4

Fig. 4
Calculated efficiency varying load and switching frequency

Fig. 5

Fig. 5
(a) Calculated efficiency and total loss, (b) Loss composition at L = 4.7 uH, fs = 52 kHz

Fig. 6

Fig. 6
Frequency responses of (a) Gps, Gc, Gloop and magnitude of (b) Gau and (c) Zo

Fig. 7

Fig. 7
Simulation prototype of the buck converter

Fig. 8

Fig. 8
Simulation waveforms of the buck converter in the variation of (a) the input voltage and (b) load condition

Table 1

Parameters value of the simulation prototype

Vs 48 V Rds 4 mΩ
Vo 12 V fs 52 kHz
Po 250 W vsaw^ 5 V
L 4.7 uH kc 6668.4
Co 400 uF ωz 12.6 krad/s
Resr,L 1.62 mΩ ωc 313.18 krad/s
Resr,Co 7.6 mΩ kFB 0.25-